转让公告
山东恒通晶体材料有限公司中国长城资产管理股份有限公司山东省分公司与山东禾纳谷智能科技有限公司债权转让通知暨债务催收联合公告 AMC转出
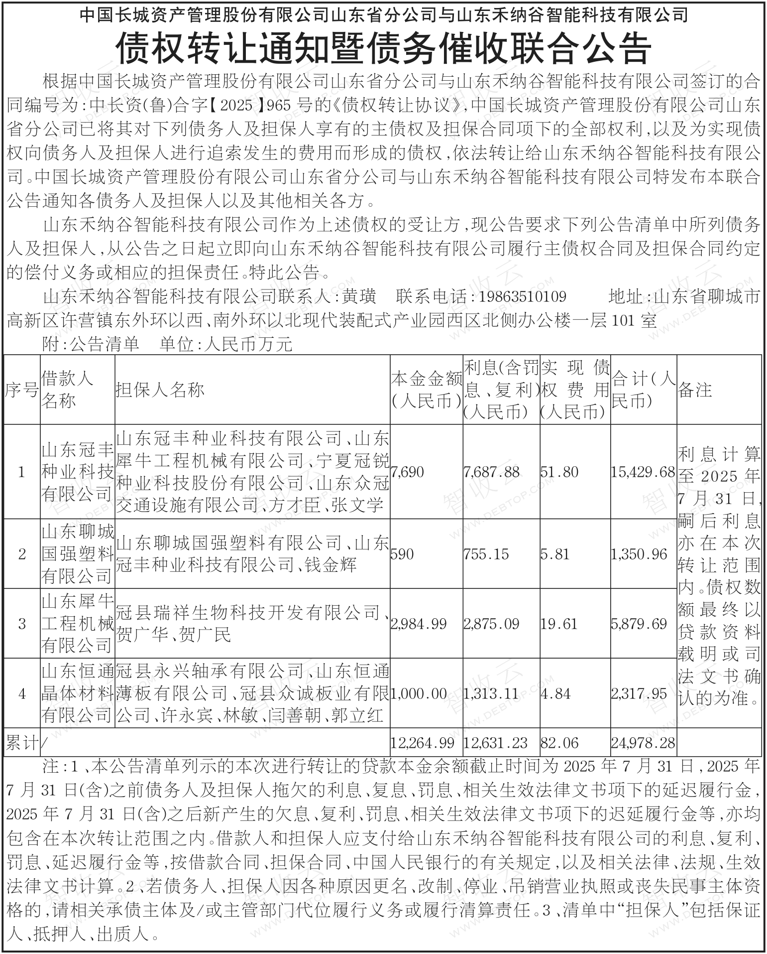
山东恒通晶体材料有限公司,山东冠丰种业科技有限公司,中国长城资产管理股份有限公司山东省分公司与山东禾纳谷智能科技有限公司债权转让通知暨债务催收联合公告,公告日期:2025-12-19,转让方:中国长城资产管理股份有限公司山东省分公司,受让方:山东禾纳谷智能科技有限公司,资产总额:24978.3万元。
山东冠丰种业科技有限公司,山东聊城国强塑料有限公司,山东恒通晶体材料有限公司等4户。
来源:山东法制报 公告日期:2025-12-19
债权金额
2.49亿
债权本金
1.22亿
户数
4户

所涉债务企业
联系方式
山东禾纳谷智能科技有限公司
黄璜
19863510109

