转让公告
高密市三昌弘业毛巾有限公司中国长城资产管理股份有限公司山东省分公司与山东荣礼供应链有限公司债权转让通知暨债务催收联合公告 AMC转出
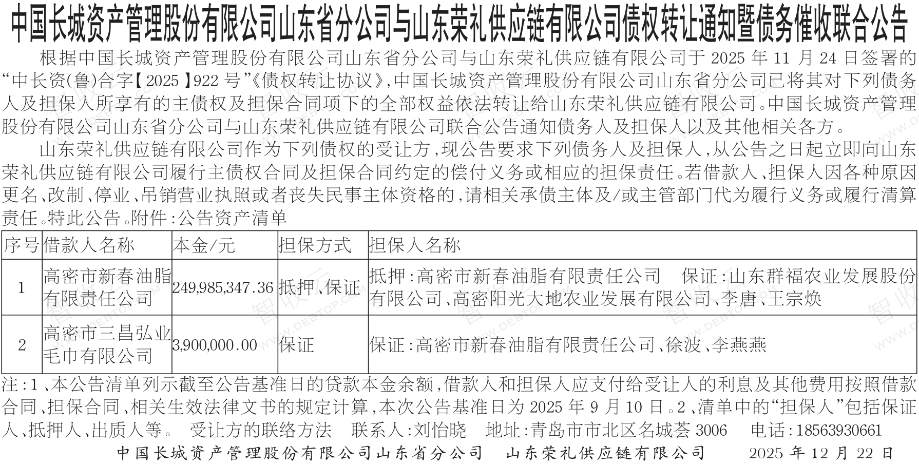
高密市新春油脂有限责任公司,高密市三昌弘业毛巾有限公司,中国长城资产管理股份有限公司山东省分公司与山东荣礼供应链有限公司债权转让通知暨债务催收联合公告,公告日期:2025-12-22,转让方:中国长城资产管理股份有限公司山东省分公司,受让方:山东荣礼供应链有限公司,资产总额:25388.5万元。
高密市三昌弘业毛巾有限公司,高密市新春油脂有限责任公司等2户。
来源:山东法制报 公告日期:2025-12-22
债权金额
2.53亿
债权本金
2.53亿
户数
2户

联系方式
山东荣礼供应链有限公司
刘怡晓
电话:18563930661

