转让公告
淄博临淄万通精细化工有限公司,淄博亮达能源科技有限公司中国工商银行股份有限公司山东省分行与泰合资产管理有限公司债权转让通知暨债务催收联合公告 银行转出
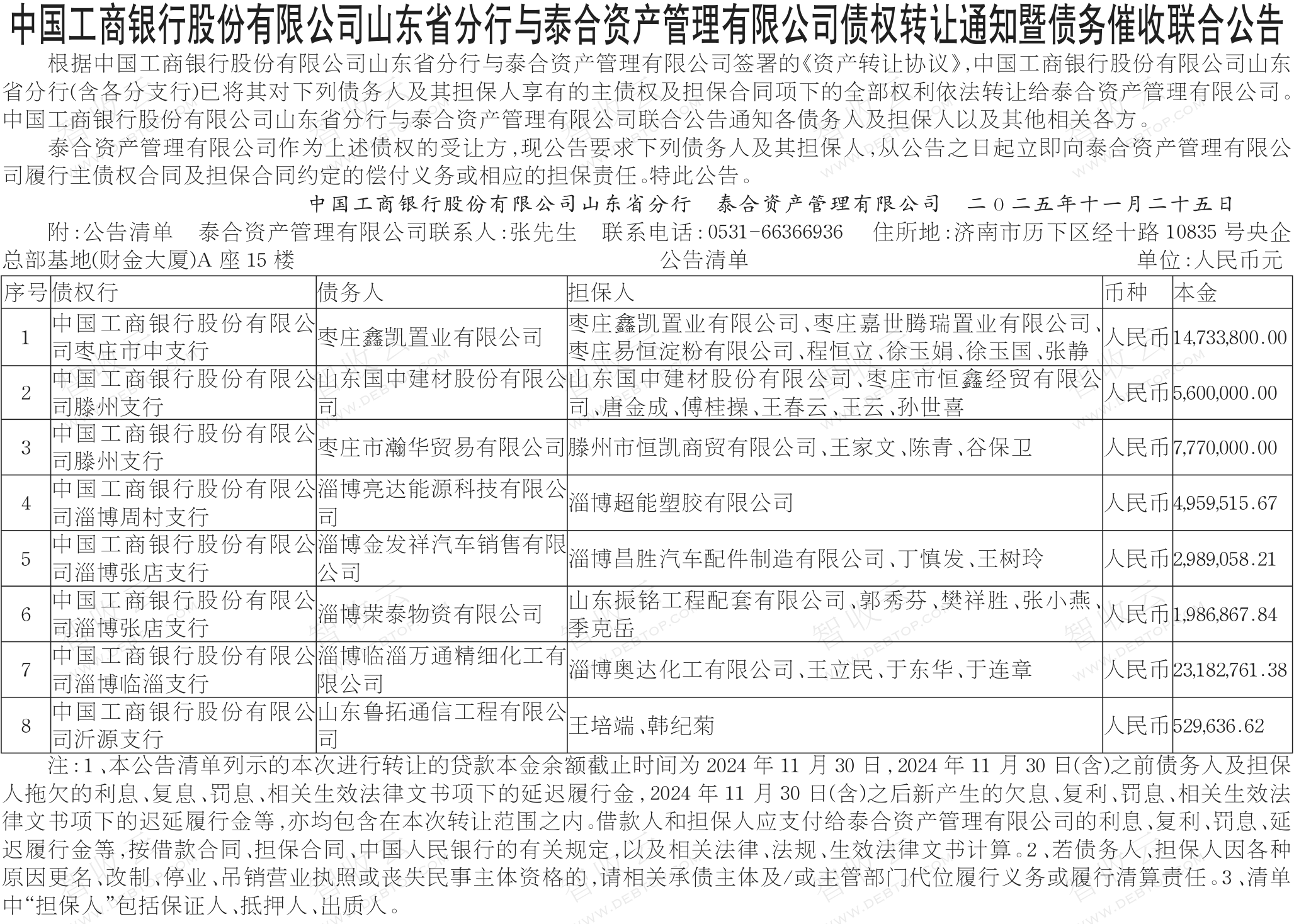
淄博临淄万通精细化工有限公司,淄博亮达能源科技有限公司,中国工商银行股份有限公司山东省分行与泰合资产管理有限公司债权转让通知暨债务催收联合公告,公告日期:2025-11-25,转让方:中国工商银行股份有限公司山东省分行,受让方:泰合资产管理有限公司,资产总额:6175.2万元。
山东国中建材股份有限公司,淄博金发祥汽车销售有限公司,枣庄市瀚华贸易有限公司等8户。
来源:山东法制报 公告日期:2025-11-25
债权金额
6,175.16万
债权本金
6,175.16万
户数
8户

所涉债务企业
联系方式
泰合资产管理有限公司
张先生
0531-66366936

