处置公告
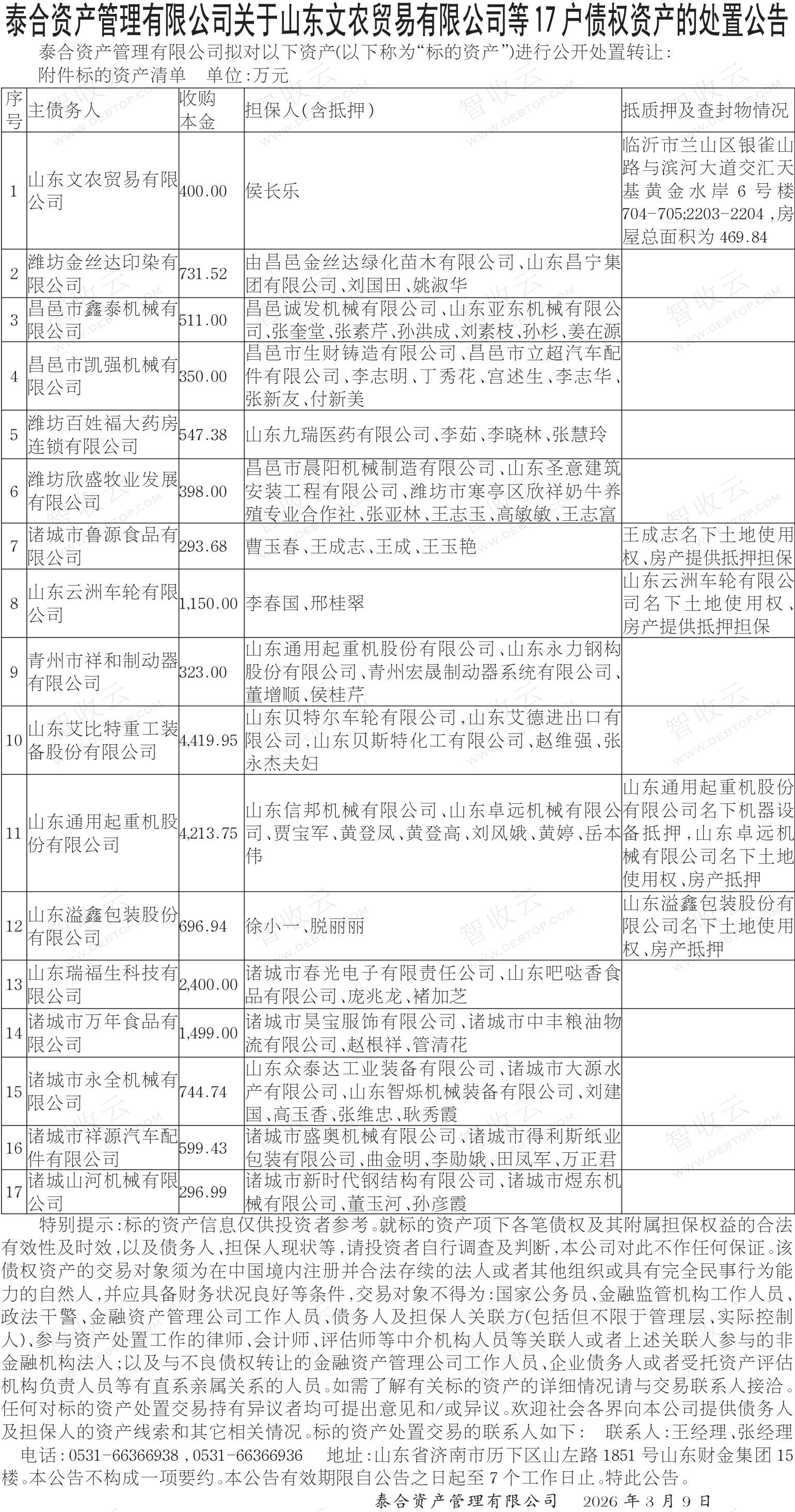
潍坊欣盛牧业发展有限公司,山东艾比特重工装备股份有限公司泰合资产管理有限公司关于山东文农贸易有限公司等17户债权资产的处置公告
山东溢鑫包装股份有限公司,潍坊欣盛牧业发展有限公司,泰合资产管理有限公司关于山东文农贸易有限公司等17户债权资产的处置公告,公告日期:2026-03-10,债权方:泰合资产管理有限公司,资产总额:19575.4万元。
潍坊欣盛牧业发展有限公司,诸城市万年食品有限公司,昌邑市鑫泰机械有限公司等17户。
来源:山东法制报 公告日期:2026-03-10
债权金额
1.95亿
债权本金
1.95亿
户数
17户

所涉债务企业
联系方式
泰合资产管理有限公司
王经理、张经理
0531-66366938,0531-66366936

