处置公告
山东千慧商贸有限公司泰合资产管理有限公司关于山东千慧商贸有限公司债权的处置公告
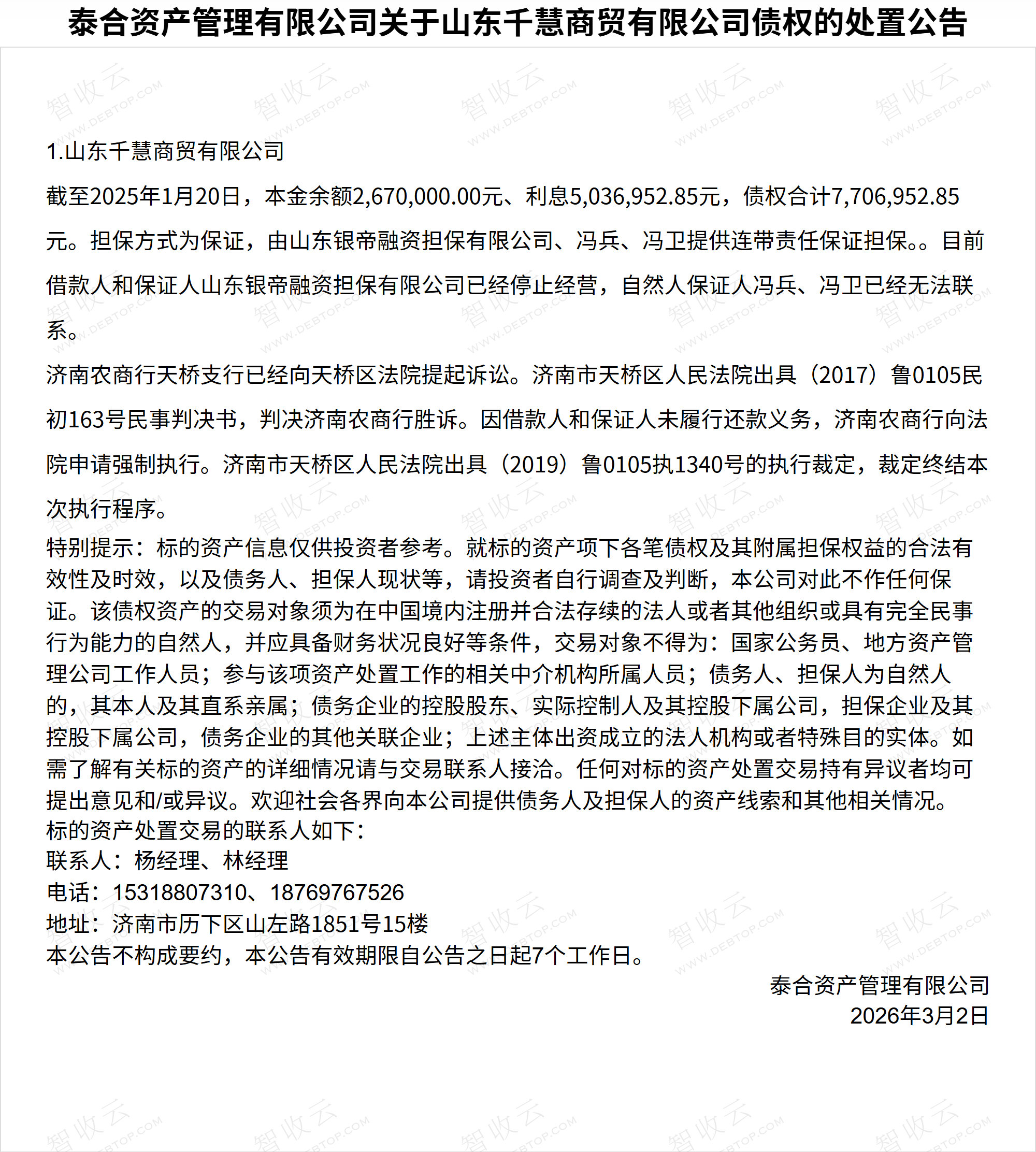
山东千慧商贸有限公司,山东银帝融资担保有限公司,泰合资产管理有限公司关于山东千慧商贸有限公司债权的处置公告,公告日期:2026-03-02,债权方:泰合资产管理有限公司,资产总额:770.7万元。
山东千慧商贸有限公司等1户。
来源:泰合资产管理有限公司(阿里资产) 公告日期:2026-03-02
债权金额
770.69万
债权本金
267万
户数
1户

联系方式
泰合资产管理有限公司
杨经理、林经理
15318807310、18769767526

