转让公告
北京利燕制衣有限公司,北京天和堂制药有限公司中国银行股份有限公司北京市分行、中国信达资产管理股份有限公司北京市分公司、中润经济发展有限责任公司、润木数科科技有限公司债权转让暨债务催收多方联合公告 银行转出
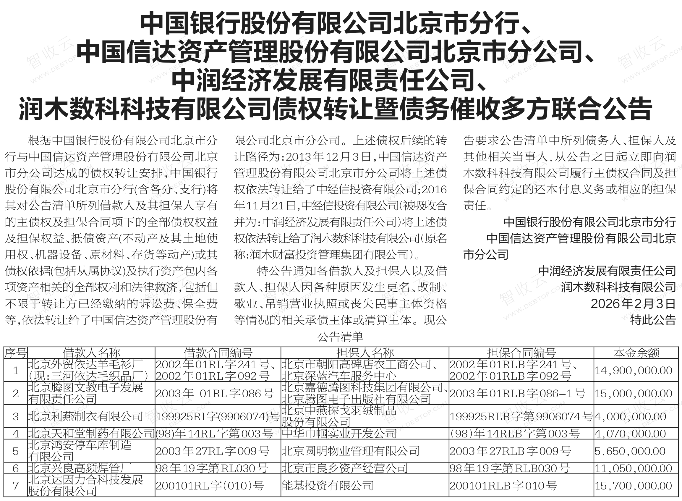
北京利燕制衣有限公司,北京天和堂制药有限公司,中国银行股份有限公司北京市分行、中国信达资产管理股份有限公司北京市分公司、中润经济发展有限责任公司、润木数科科技有限公司债权转让暨债务催收多方联合公告,公告日期:2026-02-03,转让方:中国银行股份有限公司北京市分行,受让方:中国信达资产管理股份有限公司北京市分公司,资产总额:7037.0万元。
北京天和堂制药有限公司,北京达因力合科技发展股份有限公司,北京腾图文教电子发展有限责任公司等7户。
来源:国际商报 公告日期:2026-02-03
债权金额
7,037万
债权本金
7,037万
户数
7户


