处置公告
福建六建集团有限公司兴业资管对中庚置业集团有限公司等3户债权资产处置公告
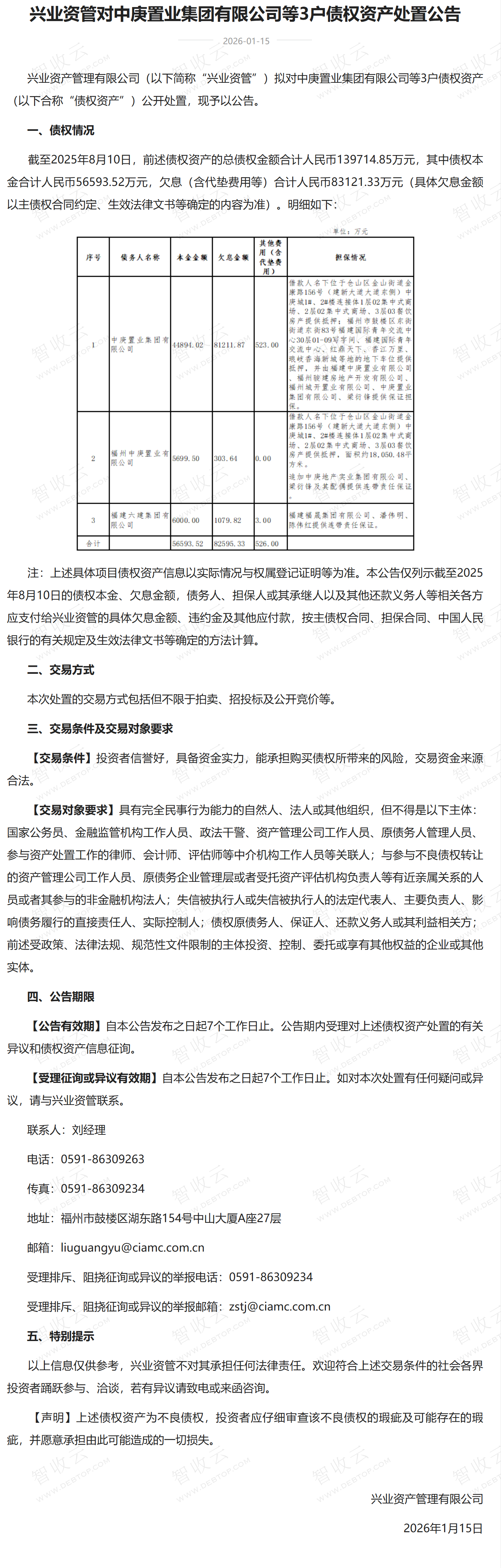
福建六建集团有限公司,中庚置业集团有限公司,兴业资管对中庚置业集团有限公司等3户债权资产处置公告,公告日期:2026-01-15,债权方:兴业资产管理有限公司,资产总额:139714.9万元。
中庚置业集团有限公司,福建六建集团有限公司,福州中庚置业有限公司等3户。
来源:兴业资产管理有限公司 公告日期:2026-01-15
债权金额
13.97亿
债权本金
5.65亿
户数
3户

联系方式
兴业资产管理有限公司
刘经理
0591-86309263, liuguangyu@ciamc.com.cn


