处置公告
成都贝诺思家具有限公司,西昌天际云酒店有限公司成都益航资产管理有限公司关于成都贝诺思、西昌天际云等8户债权资产包的公告(第一次)
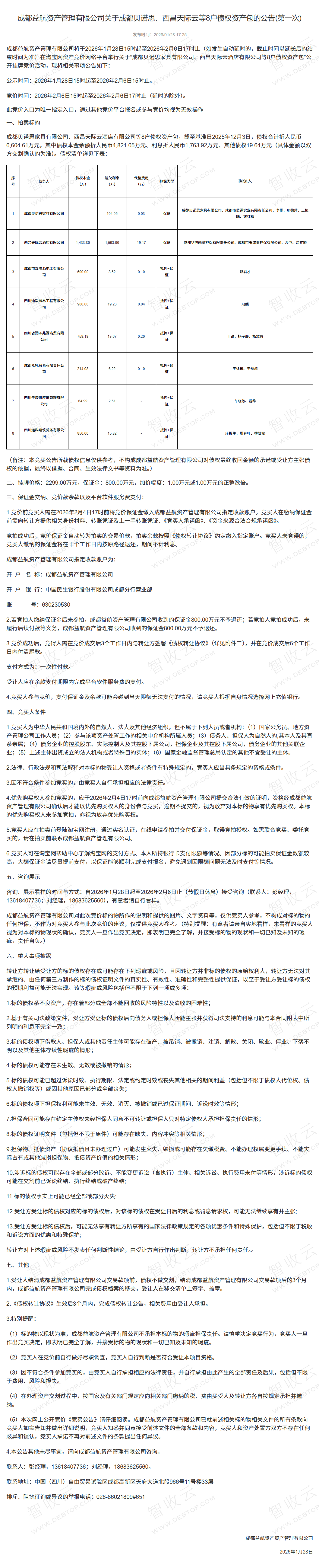
成都贝诺思家具有限公司,西昌天际云酒店有限公司,成都益航资产管理有限公司关于成都贝诺思、西昌天际云等8户债权资产包的公告(第一次),公告日期:2026-01-28,债权方:成都益航资产管理有限公司,资产总额:6604.6万元。
成都贝诺思家具有限公司,成都众托贸易有限责任公司,成都市鑫隆源电工有限公司等8户。
来源:成都益航资产管理有限公司(阿里资产) 公告日期:2026-01-28
债权金额
6,604.61万
债权本金
4,821.05万
户数
8户

所涉债务企业
联系方式
成都益航资产管理有限公司
彭经理
13618407736
成都益航资产管理有限公司
刘经理
18683625560

