转让公告
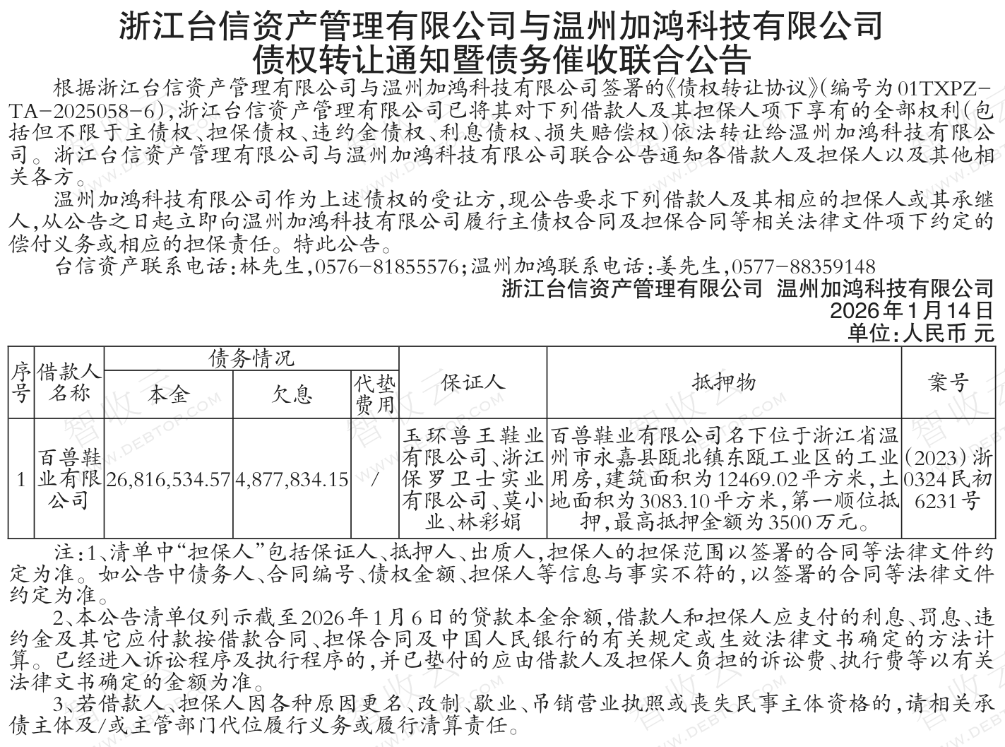
浙江台信资产管理有限公司与温州加鸿科技有限公司债权转让通知暨债务催收联合公告
百兽鞋业有限公司,玉环兽王鞋业有限公司,浙江台信资产管理有限公司与温州加鸿科技有限公司债权转让通知暨债务催收联合公告,公告日期:2026-01-14,转让方:浙江台信资产管理有限公司,受让方:温州加鸿科技有限公司,资产总额:3169.4万元。
百兽鞋业有限公司等1户。
来源:消费日报 公告日期:2026-01-14
债权金额
3,169.43万
债权本金
2,681.65万
户数
1户

联系方式
浙江台信资产管理有限公司
林先生
0576-81855576
温州加鸿科技有限公司
姜先生
0577-88359148
