转让公告
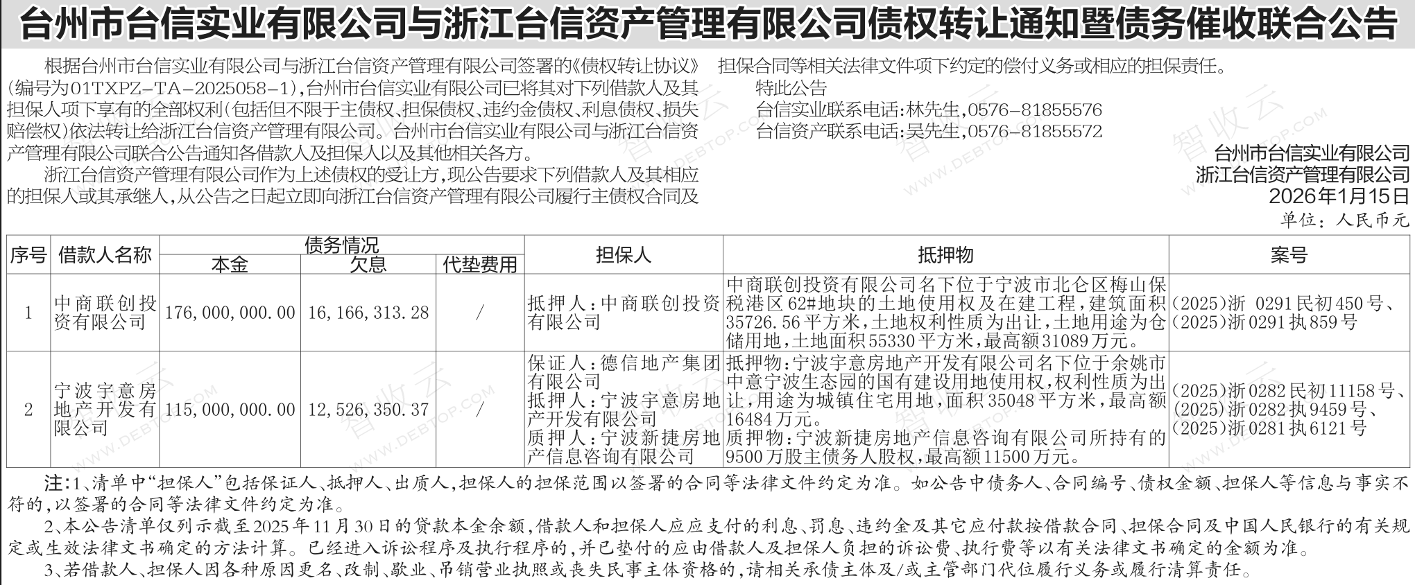
台州市台信实业有限公司与浙江台信资产管理有限公司债权转让通知暨债务催收联合公告
中商联创投资有限公司,宁波宇意房地产开发有限公司,台州市台信实业有限公司与浙江台信资产管理有限公司债权转让通知暨债务催收联合公告,公告日期:2026-01-15,转让方:台州市台信实业有限公司,受让方:浙江台信资产管理有限公司,资产总额:31969.3万元。
宁波宇意房地产开发有限公司,中商联创投资有限公司等2户。
来源:国际商报 公告日期:2026-01-15
债权金额
3.19亿
债权本金
2.91亿
户数
2户

联系方式
台州市台信实业有限公司
林先生
0576-81855576
浙江台信资产管理有限公司
吴先生
0576-81855572


