转让公告
夏津惠西油脂有限公司中国工商银行股份有限公司山东省分行与中国信达资产管理股份有限公司山东省分公司债权转让通知暨债务催收联合公告 银行转出
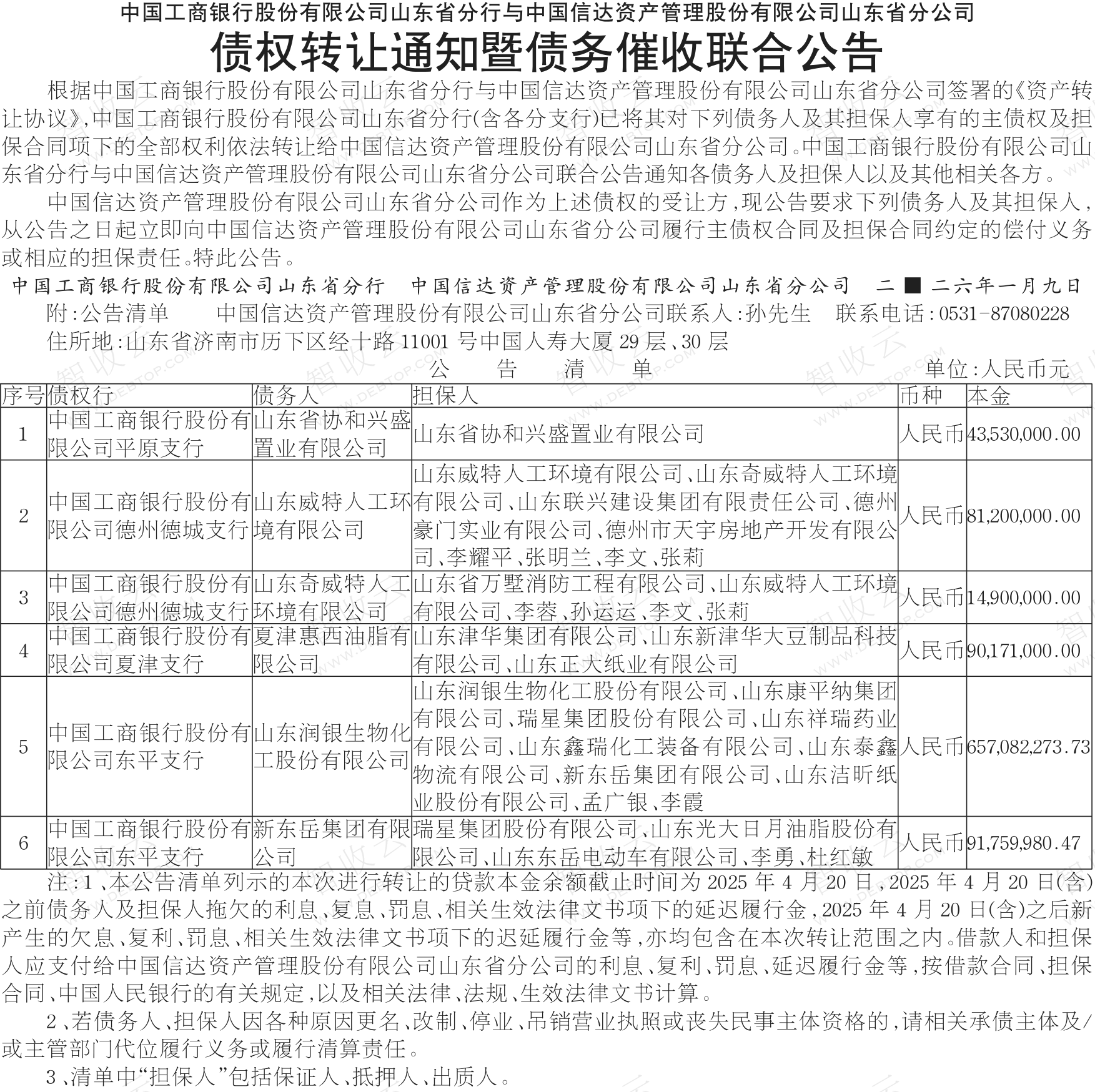
山东润银生物化工股份有限公司,新东岳集团有限公司,中国工商银行股份有限公司山东省分行与中国信达资产管理股份有限公司山东省分公司债权转让通知暨债务催收联合公告,公告日期:2026-01-09,转让方:中国工商银行股份有限公司山东省分行,受让方:中国信达资产管理股份有限公司山东省分公司,资产总额:97864.3万元。
山东威特人工环境有限公司,新东岳集团有限公司,山东奇威特人工环境有限公司等6户。
来源:山东法制报 公告日期:2026-01-09
债权金额
9.78亿
债权本金
9.78亿
户数
6户

所涉债务企业
联系方式
中国信达资产管理股份有限公司山东省分公司
孙先生
0531-87080228

