转让公告
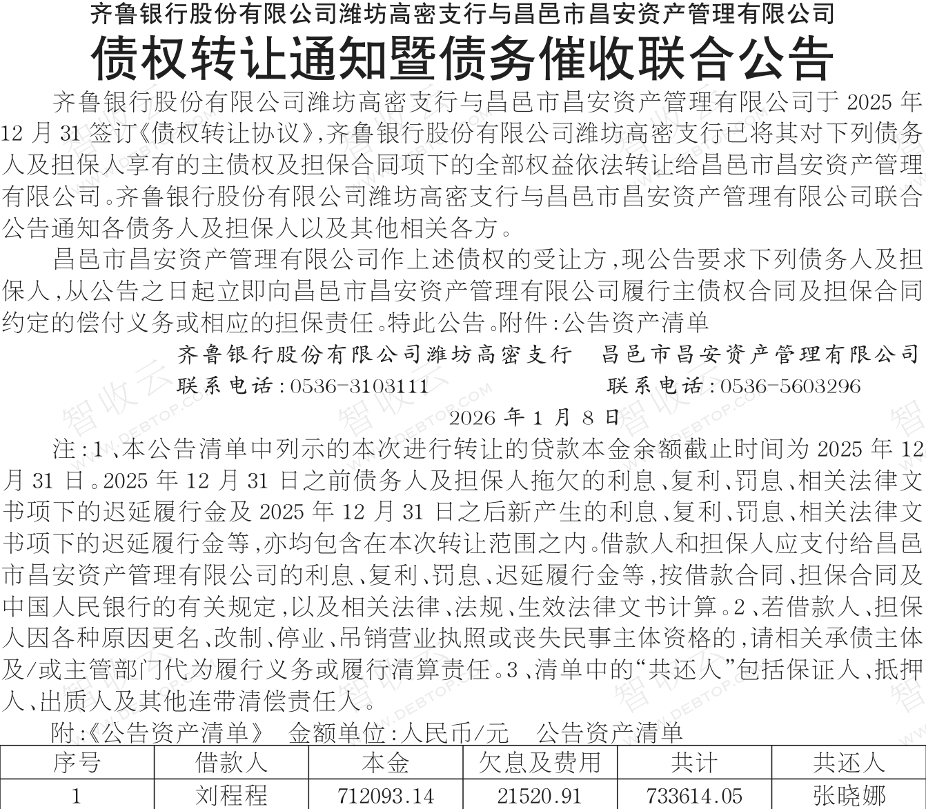
齐鲁银行股份有限公司潍坊高密支行与昌邑市昌安资产管理有限公司债权转让通知暨债务催收联合公告 银行转出
,齐鲁银行股份有限公司潍坊高密支行与昌邑市昌安资产管理有限公司债权转让通知暨债务催收联合公告,公告日期:2026-01-08,转让方:齐鲁银行股份有限公司潍坊高密支行,受让方:昌邑市昌安资产管理有限公司,资产总额:73.4万元。
刘程程等1户。
来源:山东法制报 公告日期:2026-01-08
债权金额
73.36万
债权本金
71.2万
户数
1户

联系方式
齐鲁银行股份有限公司潍坊高密支行
-
0536-3103111
昌邑市昌安资产管理有限公司
-
0536-5603296
