转让公告
中国长城资产管理股份有限公司四川省分公司与德阳市鑫瑞泓商贸有限责任公司债权转让通知暨债务催收联合公告 AMC转出
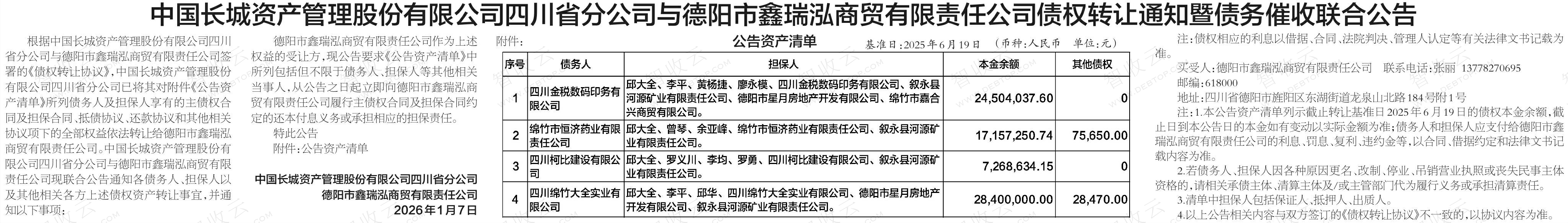
绵竹市恒济药业有限责任公司,四川金税数码印务有限公司,中国长城资产管理股份有限公司四川省分公司与德阳市鑫瑞泓商贸有限责任公司债权转让通知暨债务催收联合公告,公告日期:2026-01-07,转让方:中国长城资产管理股份有限公司四川省分公司,受让方:德阳市鑫瑞泓商贸有限责任公司,资产总额:7743.4万元。
绵竹市恒济药业有限责任公司,四川金税数码印务有限公司,四川柯比建设有限公司等4户。
来源:四川日报 公告日期:2026-01-07
债权金额
7,743.4万
债权本金
7,732.99万
户数
4户

联系方式
德阳市鑫瑞泓商贸有限责任公司
张丽
13778270695

