转让公告
安阳众品食业有限公司,安阳市嘉能能源发展有限责任公司中国中信金融资产管理股份有限公司河南省分公司与河南满口香食品有限公司债权转让通知暨债务催收联合公告 AMC转出
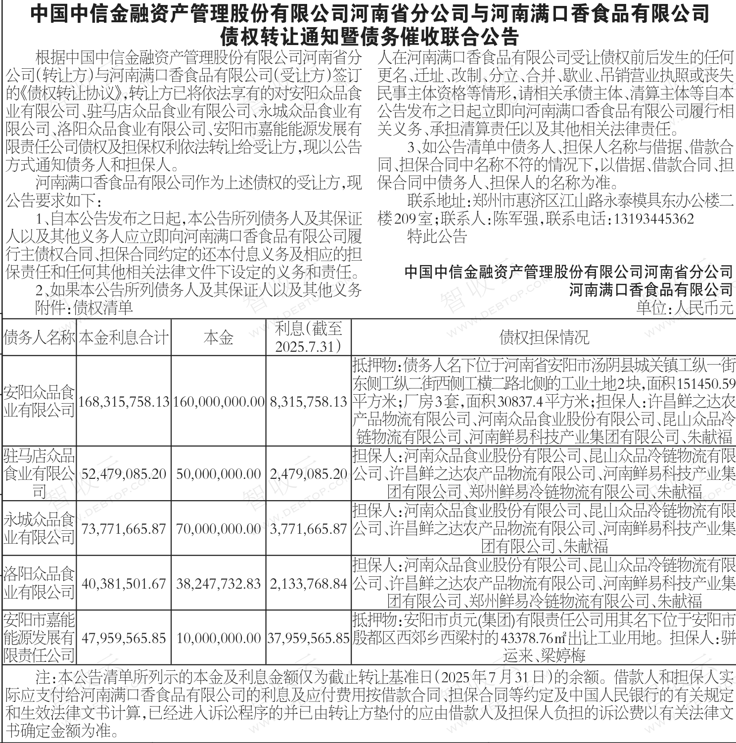
安阳众品食业有限公司,安阳市嘉能能源发展有限责任公司,中国中信金融资产管理股份有限公司河南省分公司与河南满口香食品有限公司债权转让通知暨债务催收联合公告,公告日期:2025-11-12,转让方:中国中信金融资产管理股份有限公司河南省分公司,受让方:河南满口香食品有限公司,资产总额:40581.5万元。
安阳市嘉能能源发展有限责任公司,永城众品食业有限公司,洛阳众品食业有限公司等5户。
来源:国际商报 公告日期:2025-11-12
债权金额
4.05亿
债权本金
3.28亿
户数
5户

所涉债务企业
联系方式
河南满口香食品有限公司
陈军强
13193445362
中国中信金融资产管理股份有限公司河南省分公司
陈军强
13193445362

