处置公告
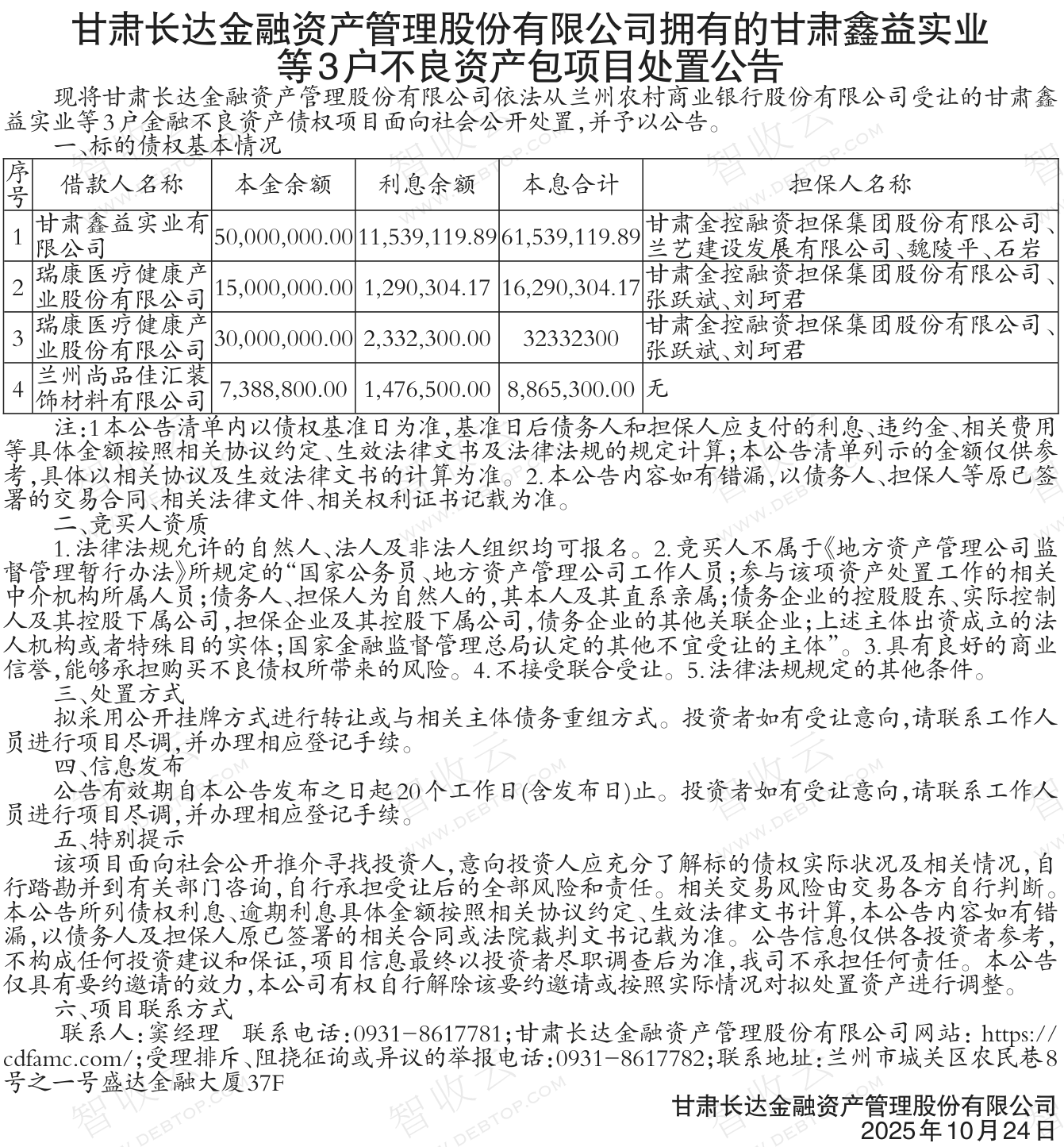
甘肃鑫益实业有限公司,瑞康医疗健康产业股份有限公司甘肃长达金融资产管理股份有限公司拥有的甘肃鑫益实业等3户不良资产包项目处置公告
甘肃鑫益实业有限公司,瑞康医疗健康产业股份有限公司,甘肃长达金融资产管理股份有限公司拥有的甘肃鑫益实业等3户不良资产包项目处置公告,公告日期:2025-10-24,债权方:兰州农村商业银行股份有限公司,资产总额:11902.7万元。
兰州尚品佳汇装饰材料有限公司,甘肃鑫益实业有限公司,瑞康医疗健康产业股份有限公司等4户。
来源:科技金融时报 公告日期:2025-10-24
债权金额
1.19亿
债权本金
1.02亿
户数
4户

联系方式
甘肃长达金融资产管理股份有限公司
窦经理
0931-8617781
甘肃长达金融资产管理股份有限公司
-
https://cdfamc.com/
甘肃长达金融资产管理股份有限公司
-
0931-8617782
