转让公告
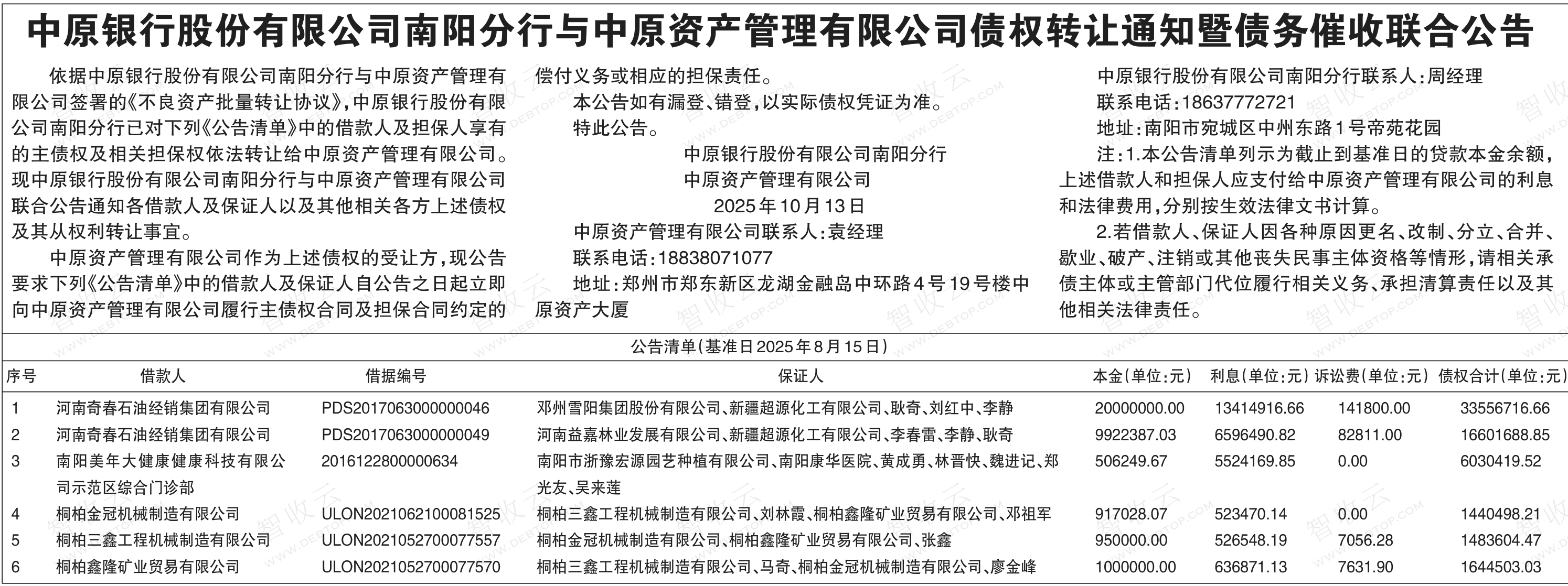
河南奇春石油经销集团有限公司中原银行股份有限公司南阳分行与中原资产管理有限公司债权转让通知暨债务催收联合公告 银行转出
河南奇春石油经销集团有限公司,桐柏金冠机械制造有限公司,中原银行股份有限公司南阳分行与中原资产管理有限公司债权转让通知暨债务催收联合公告,公告日期:2025-10-13,转让方:中原银行股份有限公司南阳分行,受让方:中原资产管理有限公司,资产总额:6075.7万元。
桐柏鑫隆矿业贸易有限公司,南阳美年大健康健康科技有限公司示范区综合门诊部,桐柏三鑫工程机械制造有限公司等6户。
来源:河南法制报 公告日期:2025-10-13
债权金额
6,075.74万
债权本金
3,329.56万
户数
6户

所涉债务企业
联系方式
中原银行股份有限公司南阳分行
周经理
18637772721
中原资产管理有限公司
袁经理
18838071077

