处置公告
公告
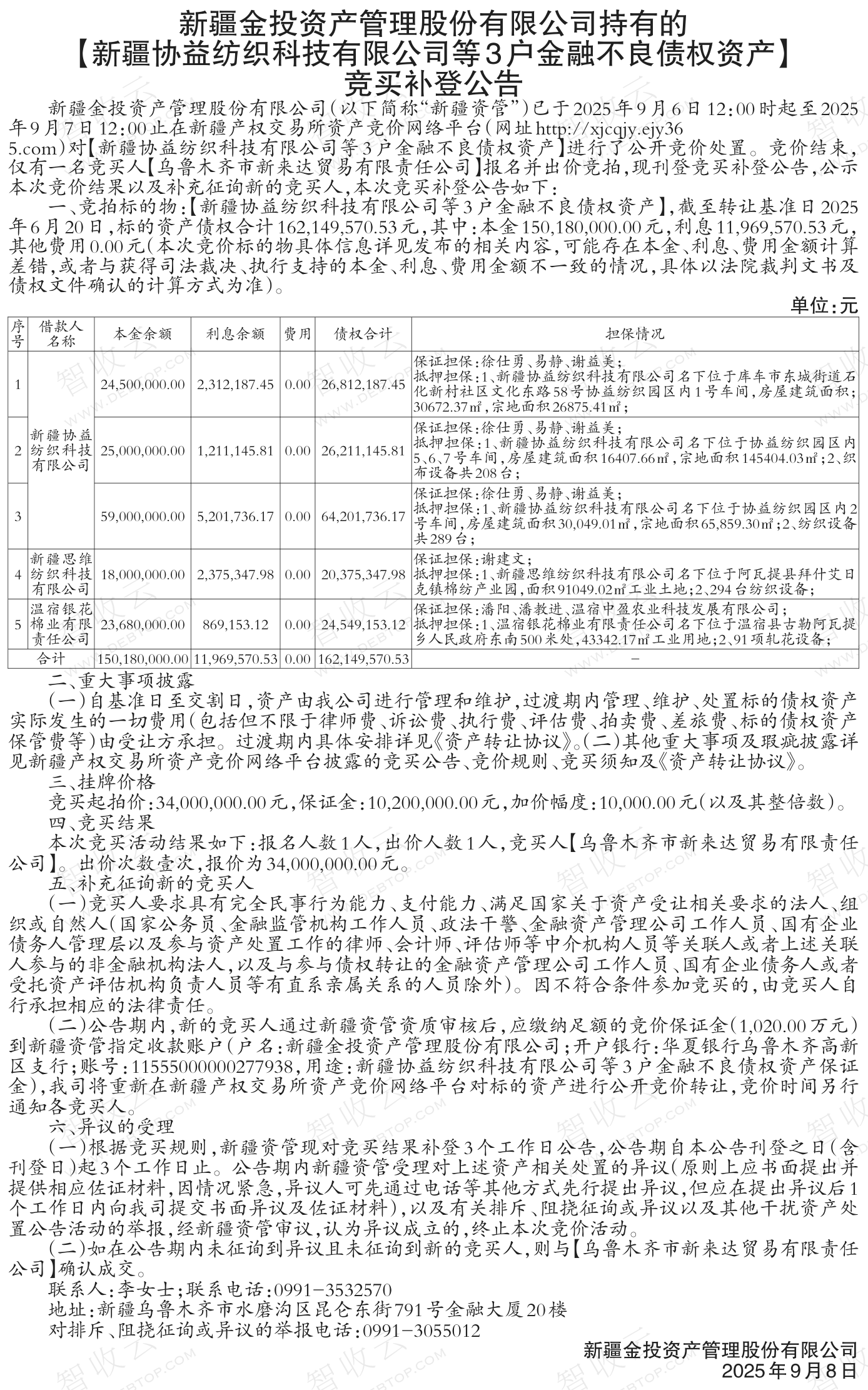
新疆协益纺织科技有限公司,新疆思维纺织科技有限公司,新疆金投资产管理股份有限公司持有的【新疆协益纺织科技有限公司等3户金融不良债权资产】竞买补登公告,公告日期:2025-09-08,债权方:新疆金投资产管理股份有限公司,资产总额:16215.0万元。
新疆协益纺织科技有限公司,温宿银花棉业有限责任公司,新疆思维纺织科技有限公司等5户。
来源:消费日报 公告日期:2025-09-08
债权金额
1.62亿
债权本金
1.5亿
户数
5户

联系方式
新疆金投资产管理股份有限公司
李女士
电话:0991-3532570
新疆金投资产管理股份有限公司
-
举报电话:0991-3055012
新疆金投资产管理股份有限公司
-
开户银行:华夏银行乌鲁木齐高新区支行
新疆金投资产管理股份有限公司
-
账号:11555000000277938
