转让公告
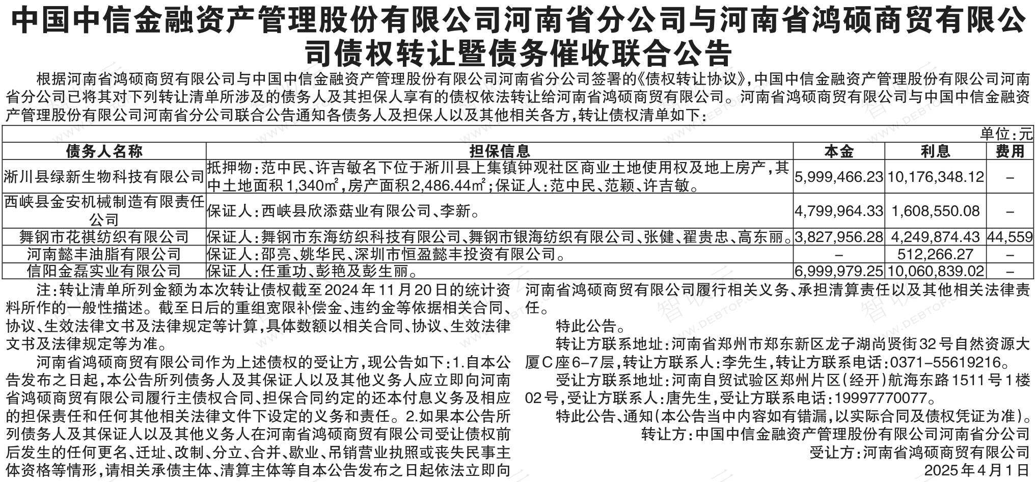
淅川县绿新生物科技有限公司,西峡县金安机械制造有限责任公司中国中信金融资产管理股份有限公司河南省分公司与河南省鸿硕商贸有限公司债权转让暨债务催收联合公告 AMC转出
淅川县绿新生物科技有限公司,西峡县金安机械制造有限责任公司,中国中信金融资产管理股份有限公司河南省分公司与河南省鸿硕商贸有限公司债权转让暨债务催收联合公告,公告日期:2025-04-01,转让方:中国中信金融资产管理股份有限公司河南省分公司,受让方:河南省鸿硕商贸有限公司,资产总额:4828.0万元。
河南懿丰油脂有限公司,信阳金磊实业有限公司,舞钢市花祺纺织有限公司等5户。
来源:河南商报 公告日期:2025-04-01
债权金额
4,827.98万
债权本金
2,162.73万
户数
5户

联系方式
中国中信金融资产管理股份有限公司河南省分公司
李先生
0371-55619216
河南省鸿硕商贸有限公司
唐先生
19997770077


