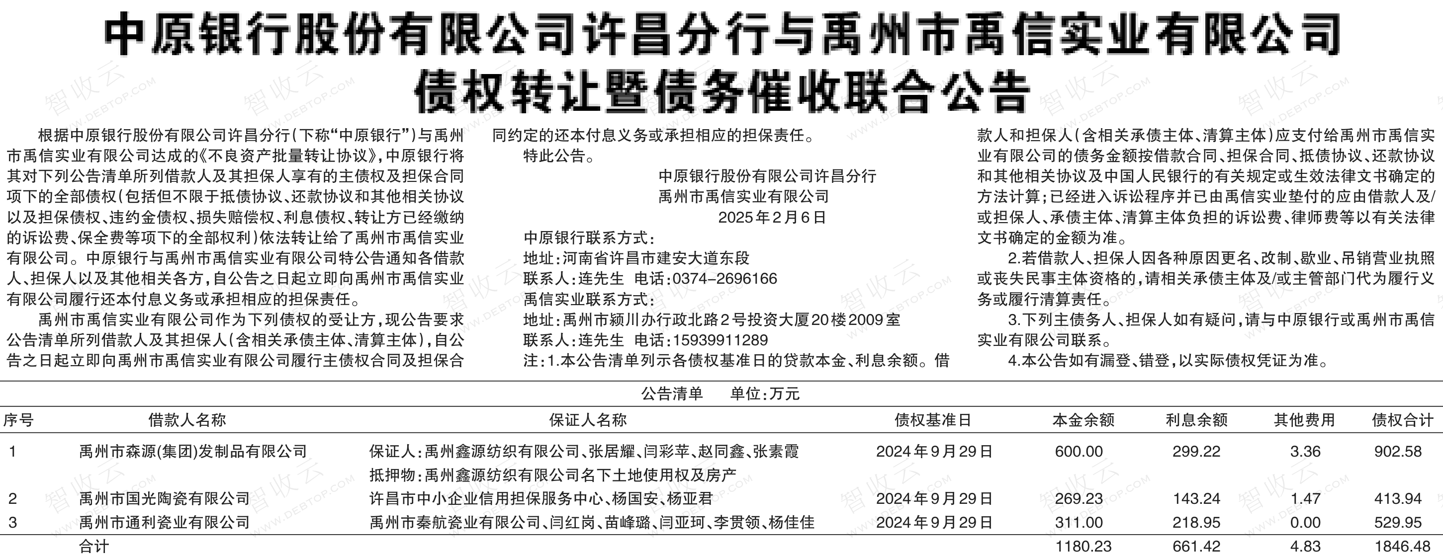
转让公告
禹州市国光陶瓷有限公司,禹州市通利瓷业有限公司中原银行股份有限公司许昌分行与禹州市禹信实业有限公司债权转让暨债务催收联合公告 银行转出
禹州市国光陶瓷有限公司,禹州市通利瓷业有限公司,中原银行股份有限公司许昌分行与禹州市禹信实业有限公司债权转让暨债务催收联合公告,公告日期:2025-02-06,转让方:中原银行股份有限公司许昌分行,受让方:禹州市禹信实业有限公司,资产总额:1846.5万元。
禹州市森源(集团)发制品有限公司,禹州市国光陶瓷有限公司,禹州市通利瓷业有限公司等3户。
来源:河南法制报 公告日期:2025-02-06
债权金额
1,846.47万
债权本金
1,180.23万
户数
3户

联系方式
中原银行股份有限公司许昌分行
连先生
0374-2696166
禹州市禹信实业有限公司
连先生
15939911289
