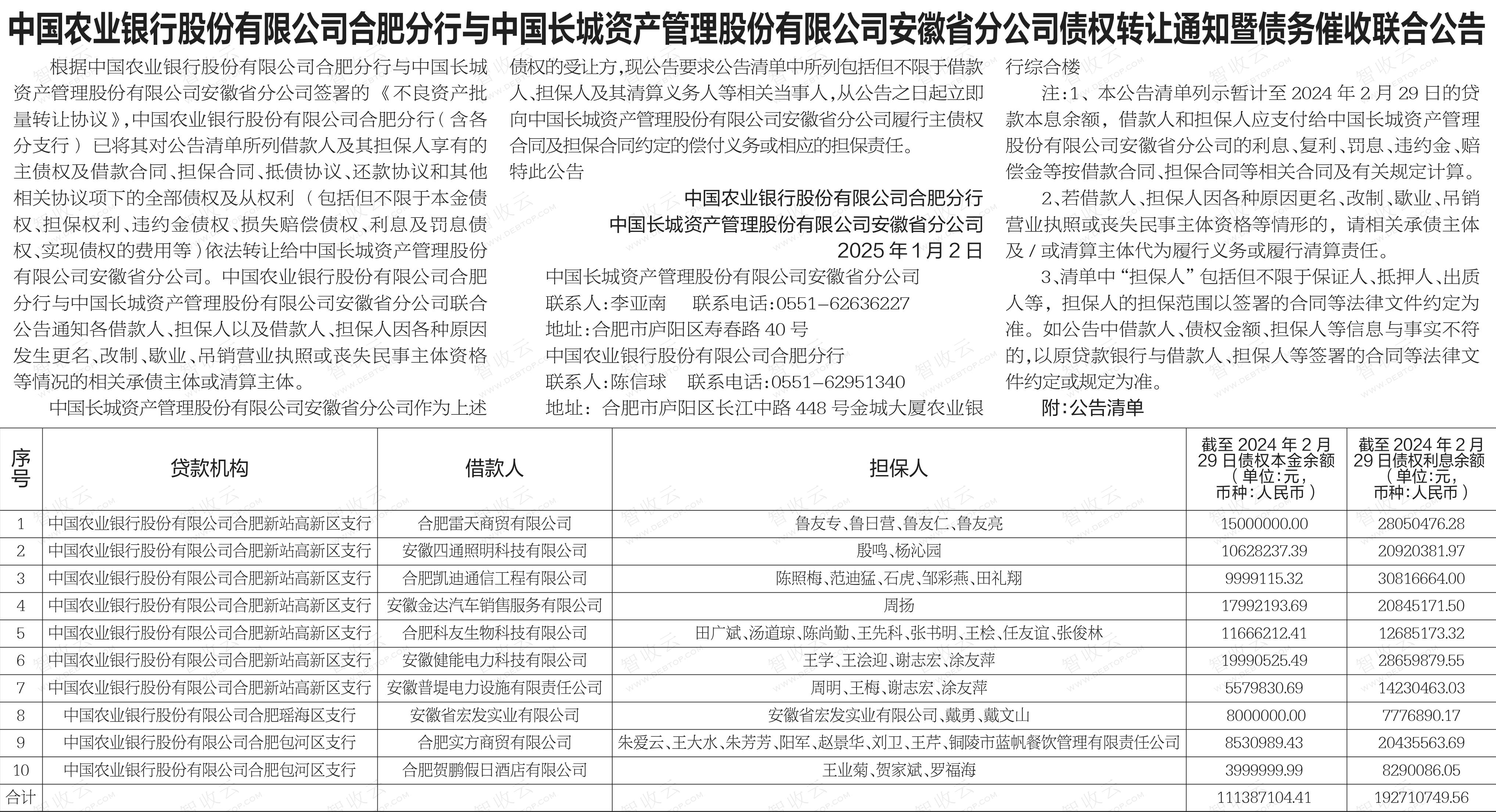
转让公告
合肥雷天商贸有限公司,安徽四通照明科技有限公司中国农业银行股份有限公司合肥分行与中国长城资产管理股份有限公司安徽省分公司债权转让通知暨债务催收联合公告 银行转出
合肥雷天商贸有限公司,安徽四通照明科技有限公司,中国农业银行股份有限公司合肥分行与中国长城资产管理股份有限公司安徽省分公司债权转让通知暨债务催收联合公告,公告日期:2025-01-02,转让方:中国农业银行股份有限公司合肥分行,受让方:中国长城资产管理股份有限公司安徽省分公司,资产总额:20071.1万元。
合肥雷天商贸有限公司,安徽四通照明科技有限公司,合肥凯迪通信工程有限公司等10户。
来源:安徽商报 公告日期:2025-01-02
债权金额
2亿
债权本金
800万
户数
10户

所涉债务企业
联系方式
中国长城资产管理股份有限公司安徽省分公司
李亚南
0551-62636227
中国农业银行股份有限公司合肥分行
陈信球
0551-62951340

