转让公告
河南联通铝业有限公司,河南省济源市矿用电器有限责任公司中原银行股份有限公司郑州中州大道支行与中原资产管理有限公司债权转让通知暨债务催收联合公告 银行转出
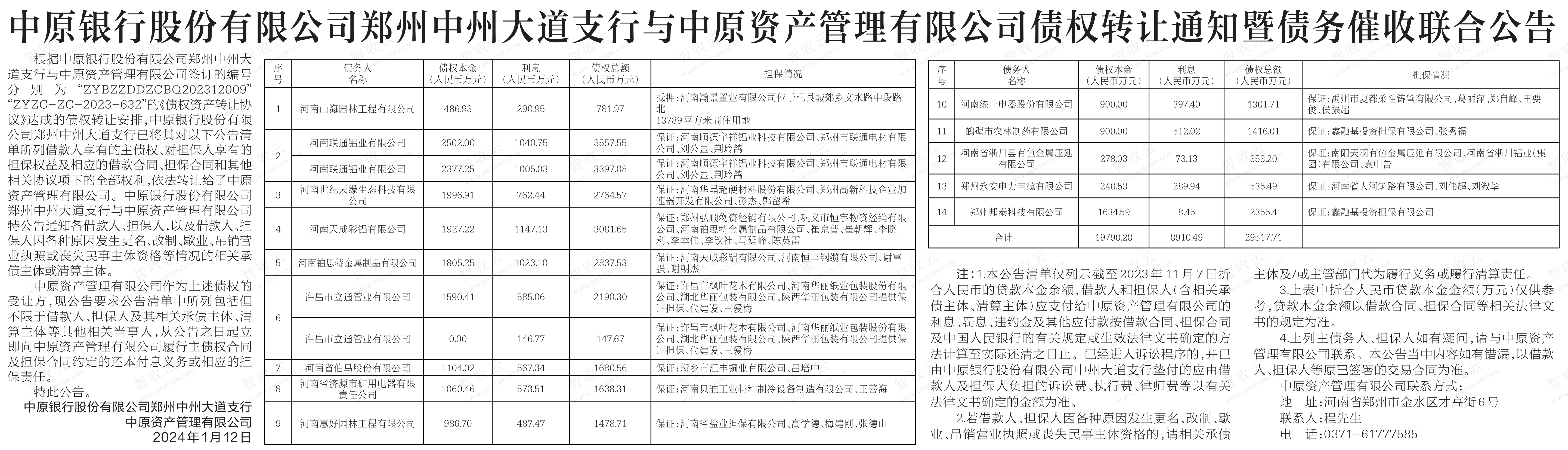
河南联通铝业有限公司,河南省济源市矿用电器有限责任公司,中原银行股份有限公司郑州中州大道支行与中原资产管理有限公司债权转让通知暨债务催收联合公告,公告日期:2024-01-12,转让方:中原银行股份有限公司郑州中州大道支行,受让方:中原资产管理有限公司,资产总额:29517.7万元。
河南山海园林工程有限公司,河南联通铝业有限公司,河南世纪天缘生态科技有限公司等16户。
来源:河南日报 公告日期:2024-01-12
债权金额
2.95亿
债权本金
1.97亿
户数
16户

所涉债务企业
联系方式
中原资产管理有限公司
程先生
0371-61777585

