转让公告
乐昌市住宅建筑工程有限公司,韶关市曲江区南宝山矿泉水有限公司韶关农村商业银行股份有限公司债权转让通知暨与中国信达资产管理股份有限公司广东省分公司债权催收联合公告 银行转出
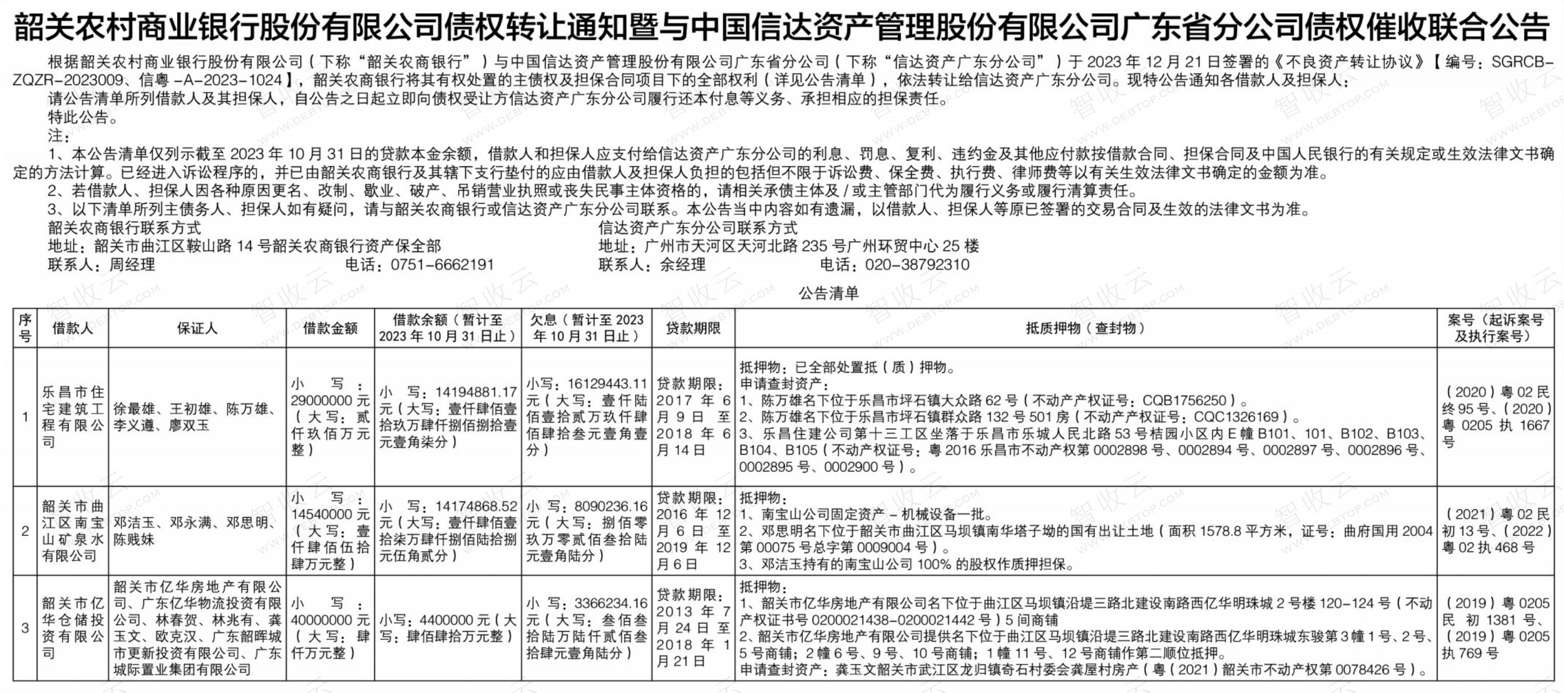
乐昌市住宅建筑工程有限公司,韶关市曲江区南宝山矿泉水有限公司,韶关农村商业银行股份有限公司债权转让通知暨与中国信达资产管理股份有限公司广东省分公司债权催收联合公告,公告日期:2024-01-18,转让方:韶关农村商业银行股份有限公司,受让方:中国信达资产管理股份有限公司广东省分公司,资产总额:6035.6万元。
乐昌市住宅建筑工程有限公司,韶关市曲江区南宝山矿泉水有限公司,韶关市亿华仓储投资有限公司等3户。
来源:羊城晚报 公告日期:2024-01-18
债权金额
6,035.56万
债权本金
3,276.97万
户数
3户

联系方式
韶关农村商业银行股份有限公司
周经理
0751-6662191
中国信达资产管理股份有限公司广东省分公司
余经理
020-38792310

