转让公告
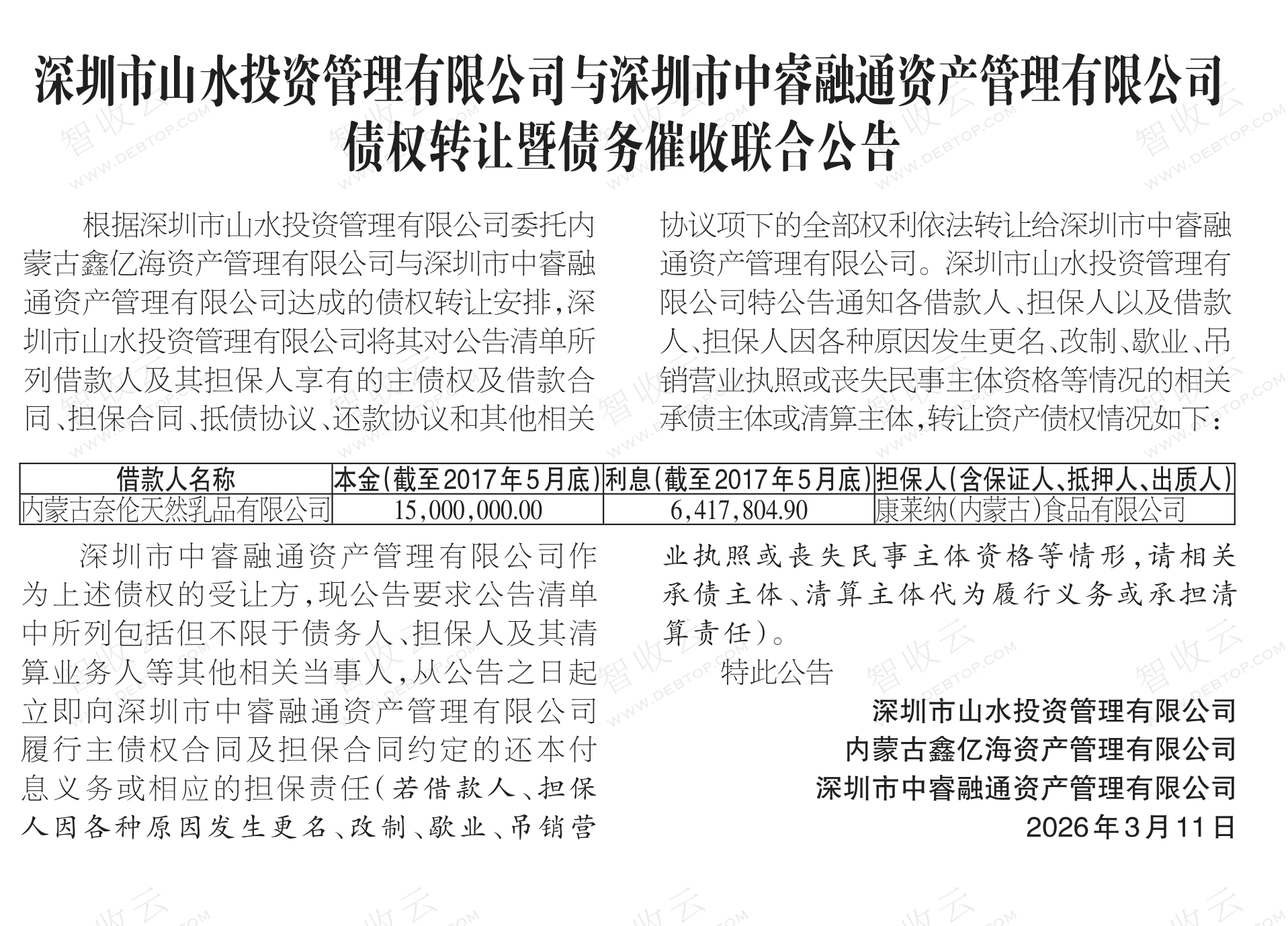
内蒙古奈伦天然乳品有限公司深圳市山水投资管理有限公司与深圳市中睿融通资产管理有限公司债权转让暨债务催收联合公告
内蒙古奈伦天然乳品有限公司,康莱纳(内蒙古)食品有限公司,深圳市山水投资管理有限公司与深圳市中睿融通资产管理有限公司债权转让暨债务催收联合公告,公告日期:2026-03-11,转让方:深圳市山水投资管理有限公司,内蒙古鑫亿海资产管理有限公司,受让方:深圳市中睿融通资产管理有限公司,资产总额:2141.8万元。
内蒙古奈伦天然乳品有限公司等1户。
来源:内蒙古法制报 公告日期:2026-03-11
债权金额
2,141.78万
债权本金
1,500万
户数
1户

