处置公告
青海黄南州华帝矿业有限责任公司,青海福鑫硅业有限公司中国中信金融资产管理股份有限公司青海省分公司资产处置公告
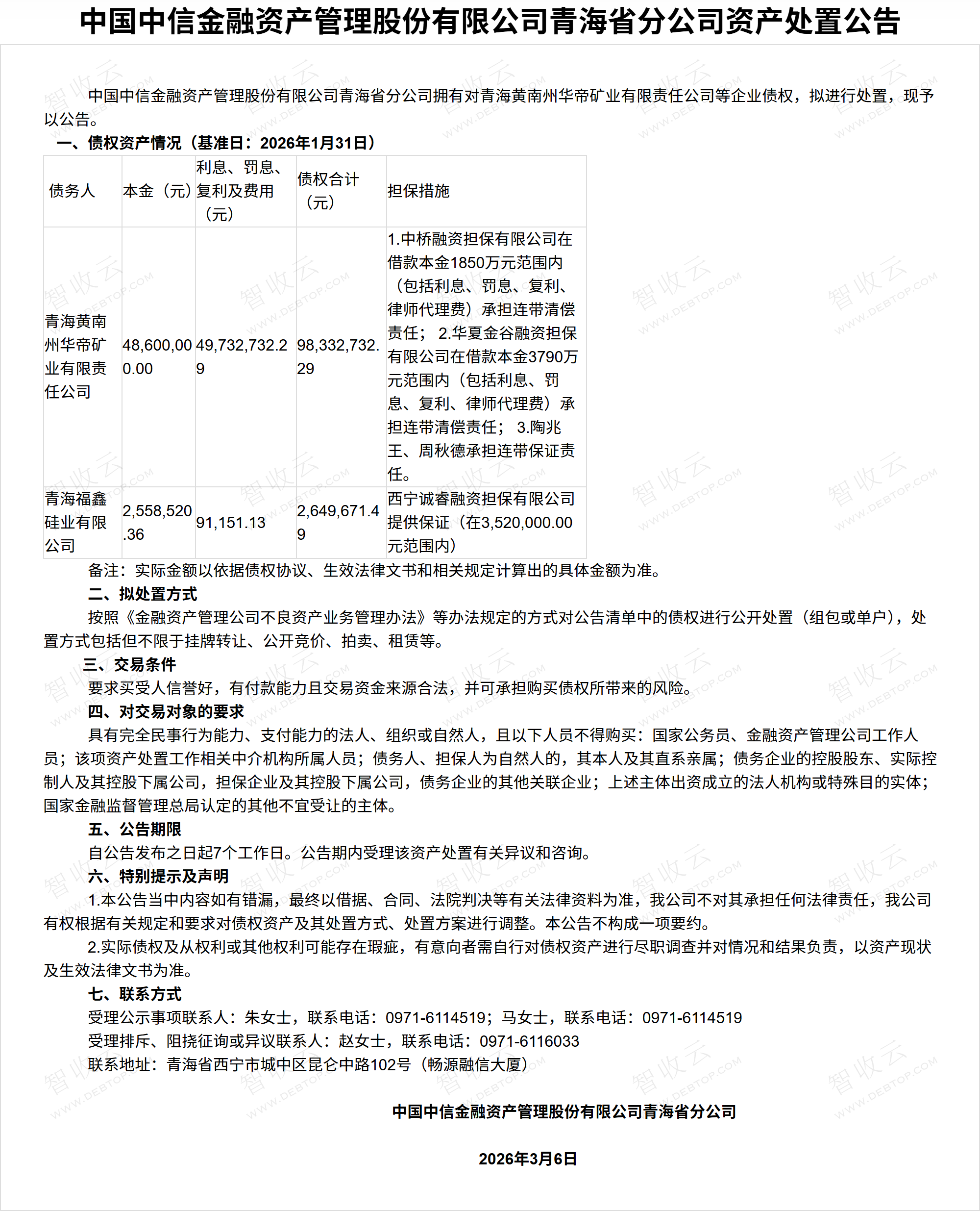
青海黄南州华帝矿业有限责任公司,青海福鑫硅业有限公司,中国中信金融资产管理股份有限公司青海省分公司资产处置公告,公告日期:2026-03-09,债权方:中国中信金融资产管理股份有限公司青海省分公司,资产总额:10098.2万元。
青海黄南州华帝矿业有限责任公司,青海福鑫硅业有限公司等2户。
来源:中国中信金融资产青海省分公司(阿里资产) 公告日期:2026-03-09
债权金额
1亿
债权本金
5,115.85万
户数
2户

联系方式
中国中信金融资产管理股份有限公司青海省分公司
朱女士
0971-6114519
中国中信金融资产管理股份有限公司青海省分公司
马女士
0971-6114519
中国中信金融资产管理股份有限公司青海省分公司
赵女士
0971-6116033

