处置公告
中国中信金融资产管理股份有限公司广东省分公司受托资产处置公告
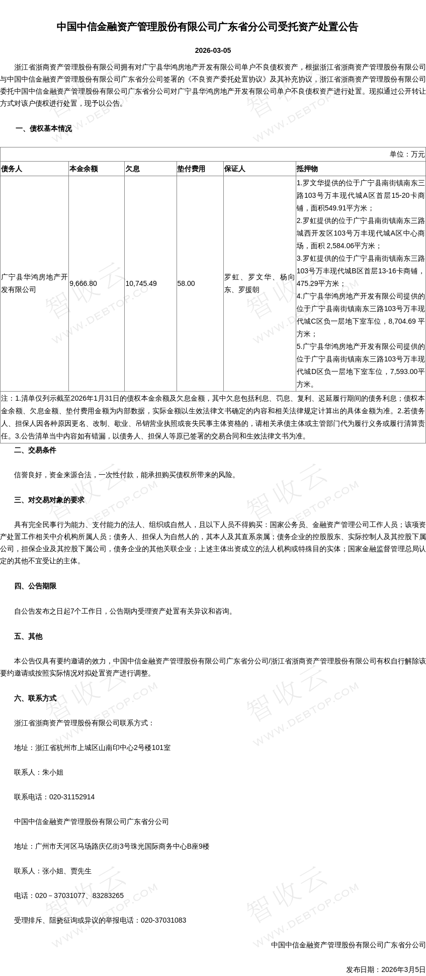
广宁县华鸿房地产开发有限公司,中国中信金融资产管理股份有限公司广东省分公司受托资产处置公告,公告日期:2026-03-05,债权方:浙江省浙商资产管理股份有限公司,资产总额:20469.3万元。
广宁县华鸿房地产开发有限公司等1户。
来源:中信金融 公告日期:2026-03-05
债权金额
2.04亿
债权本金
9,666.8万
户数
1户

所涉债务企业
联系方式
浙江省浙商资产管理股份有限公司
朱小姐
020-31152914
中国中信金融资产管理股份有限公司广东省分公司
张小姐、贾先生
020-37031077、83283265


