招商公告
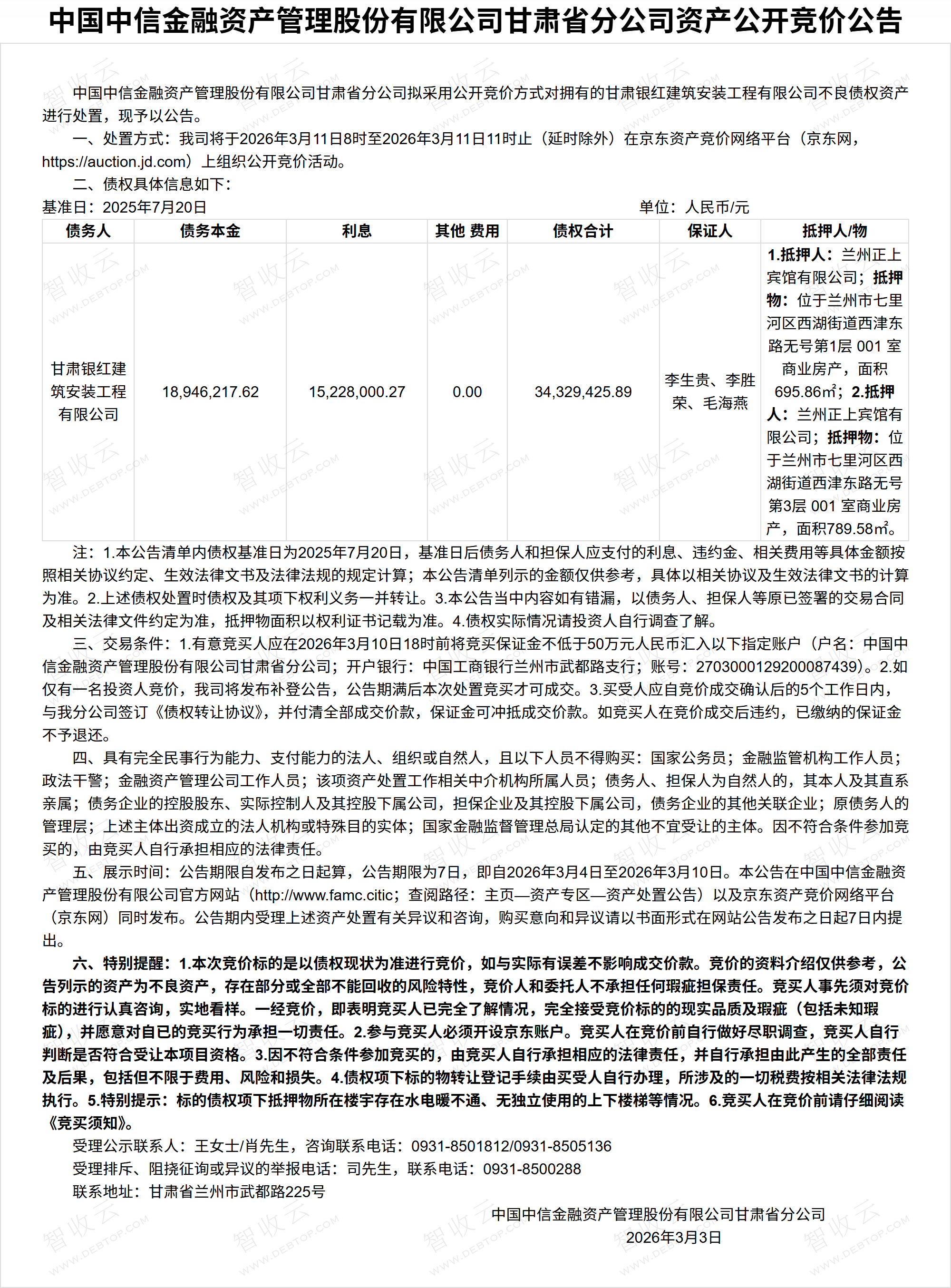
甘肃银红建筑安装工程有限公司中国中信金融资产管理股份有限公司甘肃省分公司资产公开竞价公告
甘肃银红建筑安装工程有限公司,兰州正上宾馆有限公司,中国中信金融资产管理股份有限公司甘肃省分公司资产公开竞价公告,公告日期:2026-03-04,债权方:中国中信金融资产管理股份有限公司甘肃省分公司,资产总额:3432.9万元。
甘肃银红建筑安装工程有限公司等1户。
来源:中国中信金融资产甘肃省分公司(阿里资产) 公告日期:2026-03-04
债权金额
3,432.94万
债权本金
1,894.62万
户数
1户

联系方式
中国中信金融资产管理股份有限公司甘肃省分公司
王女士
0931-8501812
中国中信金融资产管理股份有限公司甘肃省分公司
肖先生
0931-8505136
中国中信金融资产管理股份有限公司甘肃省分公司
司先生
0931-8500288

