转让公告
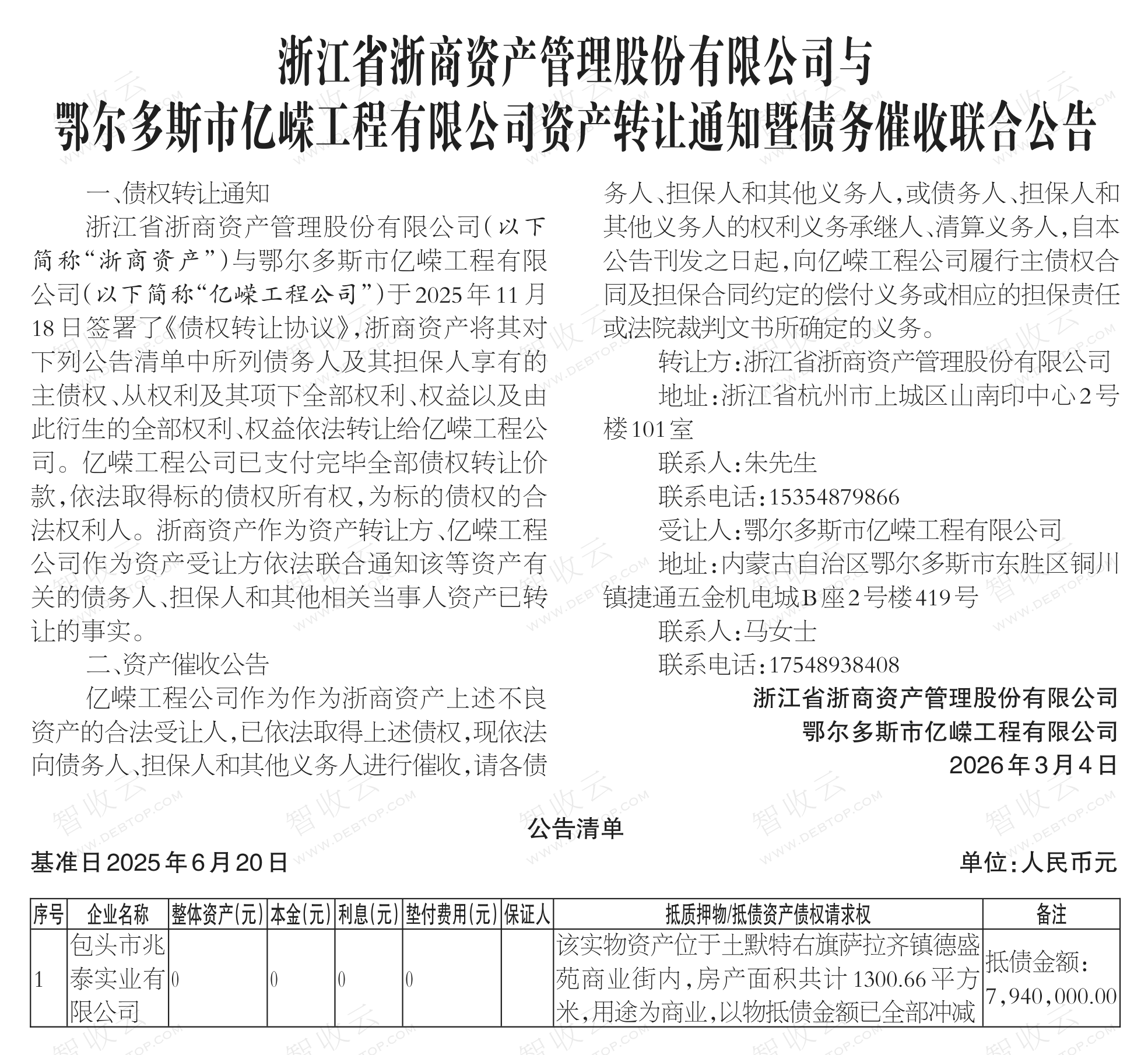
浙江省浙商资产管理股份有限公司与鄂尔多斯市亿嵘工程有限公司资产转让通知暨债务催收联合公告 AMC转出
包头市兆泰实业有限公司,浙江省浙商资产管理股份有限公司与鄂尔多斯市亿嵘工程有限公司资产转让通知暨债务催收联合公告,公告日期:2026-03-04,转让方:浙江省浙商资产管理股份有限公司,受让方:鄂尔多斯市亿嵘工程有限公司,资产总额:0.0万元。
包头市兆泰实业有限公司等1户。
来源:内蒙古法制报 公告日期:2026-03-04
债权金额
债权本金
户数
1户

所涉债务企业
联系方式
浙江省浙商资产管理股份有限公司
朱先生
15354879866
鄂尔多斯市亿嵘工程有限公司
马女士
17548938408

