处置公告
江苏金三丫寝品有限公司中国中信金融资产管理股份有限公司江苏省分公司资产处置公告
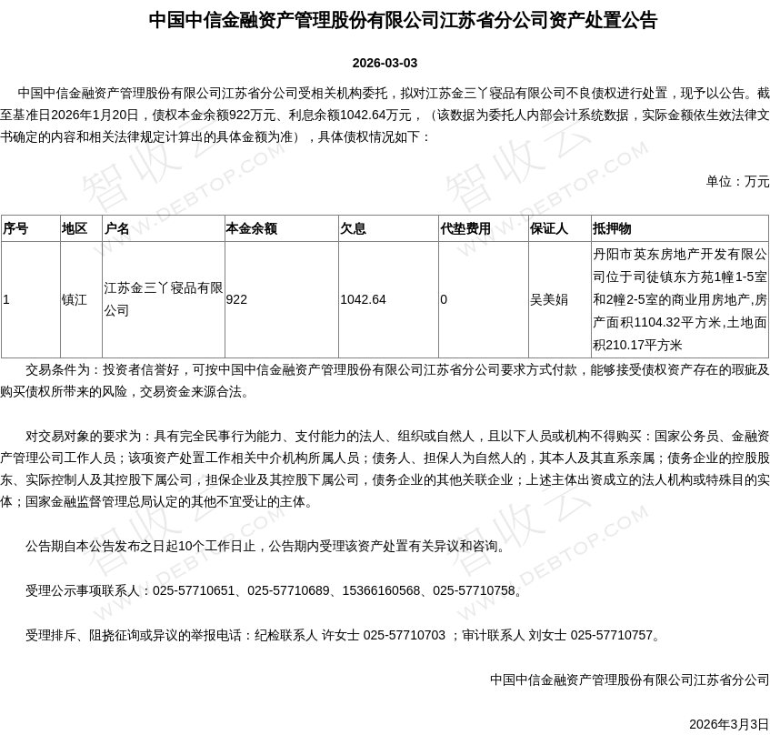
江苏金三丫寝品有限公司,丹阳市英东房地产开发有限公司,中国中信金融资产管理股份有限公司江苏省分公司资产处置公告,公告日期:2026-03-03,债权方:中国中信金融资产管理股份有限公司江苏省分公司,资产总额:2064.6万元。
江苏金三丫寝品有限公司等1户。
来源:中信金融 公告日期:2026-03-03
债权金额
2,064.64万
债权本金
922万
户数
1户

联系方式
中国中信金融资产管理股份有限公司江苏省分公司
-
025-57710651
中国中信金融资产管理股份有限公司江苏省分公司
-
025-57710689
中国中信金融资产管理股份有限公司江苏省分公司
-
15366160568
中国中信金融资产管理股份有限公司江苏省分公司
-
025-57710758
中国中信金融资产管理股份有限公司江苏省分公司
许女士
025-57710703
中国中信金融资产管理股份有限公司江苏省分公司
刘女士
025-57710757

