处置公告
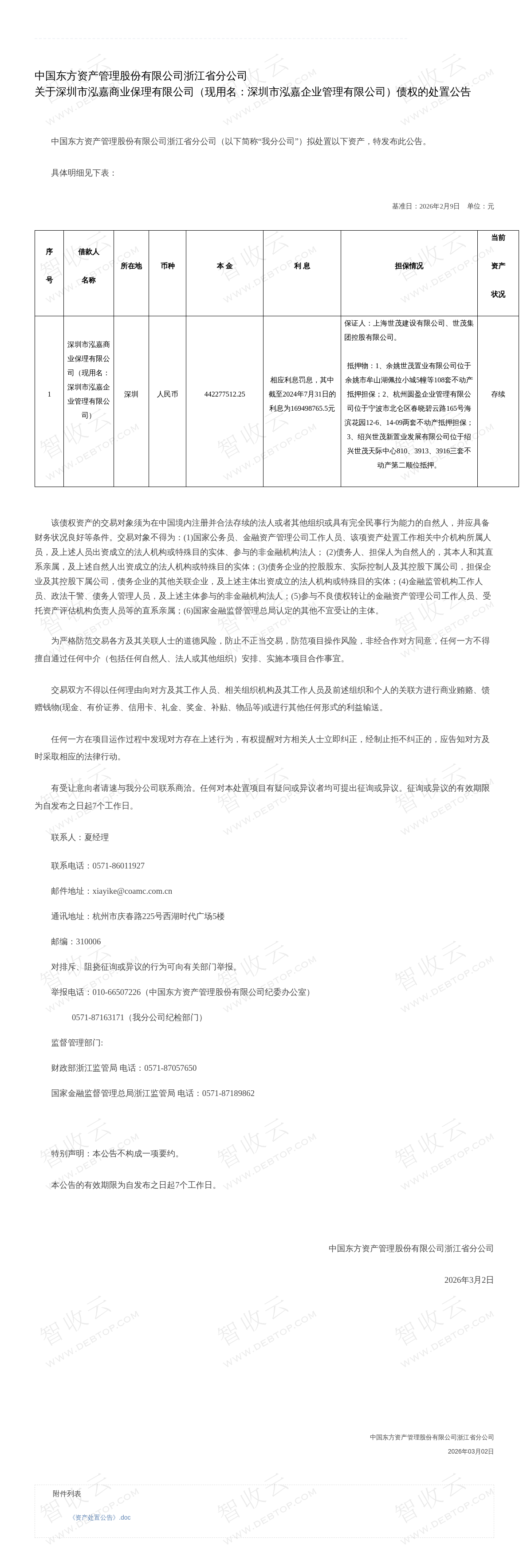
深圳市泓嘉商业保理有限公司中国东方资产管理股份有限公司浙江省分公司关于深圳市泓嘉商业保理有限公司(现用名:深圳市泓嘉企业管理有限公司)债权的处置公告
深圳市泓嘉商业保理有限公司,上海世茂建设有限公司,中国东方资产管理股份有限公司浙江省分公司关于深圳市泓嘉商业保理有限公司(现用名:深圳市泓嘉企业管理有限公司)债权的处置公告,公告日期:2026-03-02,债权方:中国东方资产管理股份有限公司浙江省分公司,资产总额:61177.6万元。
深圳市泓嘉商业保理有限公司等1户。
来源:东方资产 公告日期:2026-03-02
债权金额
6.11亿
债权本金
4.42亿
户数
1户

联系方式
中国东方资产管理股份有限公司浙江省分公司
夏经理
0571-86011927, xiayike@coamc.com.cn

