处置公告
洛阳市美立办公家具有限公司,河南茨山建筑安装有限公司中原资产管理有限公司关于对郑州鑫盈置业有限公司等十户不良债权的处置公告
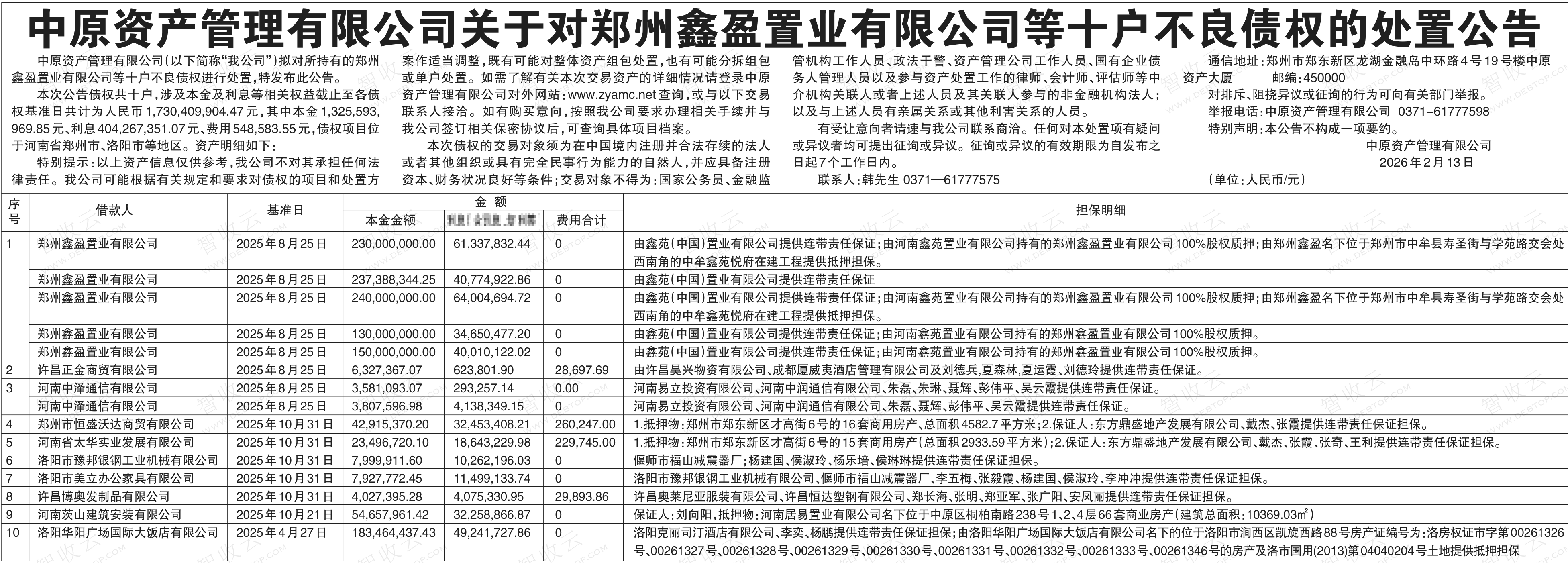
郑州市恒盛沃达商贸有限公司,河南省太华实业发展有限公司,中原资产管理有限公司关于对郑州鑫盈置业有限公司等十户不良债权的处置公告,公告日期:2026-02-13,债权方:中原资产管理有限公司,资产总额:173041.0万元。
洛阳华阳广场国际大饭店有限公司,河南茨山建筑安装有限公司,河南中泽通信有限公司等15户。
来源:河南法制报 公告日期:2026-02-13
债权金额
17.3亿
债权本金
13.25亿
户数
15户

所涉债务企业
联系方式
中原资产管理有限公司
韩先生
0371—61777575

