处置公告
北京北大资源物业经营管理集团有限公司中国中信金融资产管理股份有限公司河北省分公司资产处置公告
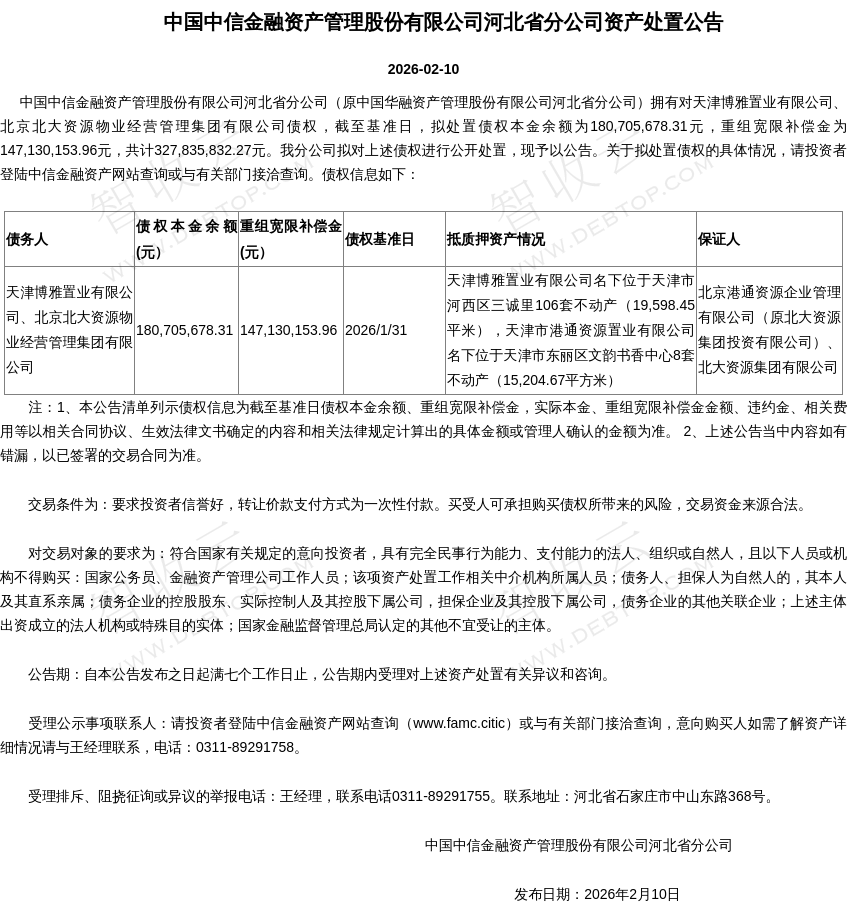
天津博雅置业有限公司,北京北大资源物业经营管理集团有限公司,中国中信金融资产管理股份有限公司河北省分公司资产处置公告,公告日期:2026-02-10,债权方:中国中信金融资产管理股份有限公司河北省分公司,资产总额:32783.6万元。
天津博雅置业有限公司,北京北大资源物业经营管理集团有限公司等2户。
来源:中信金融 公告日期:2026-02-10
债权金额
3.27亿
债权本金
1.8亿
户数
2户

联系方式
中国中信金融资产管理股份有限公司河北省分公司
王经理
0311-89291758
中国中信金融资产管理股份有限公司河北省分公司
王经理
0311-89291755

