转让公告
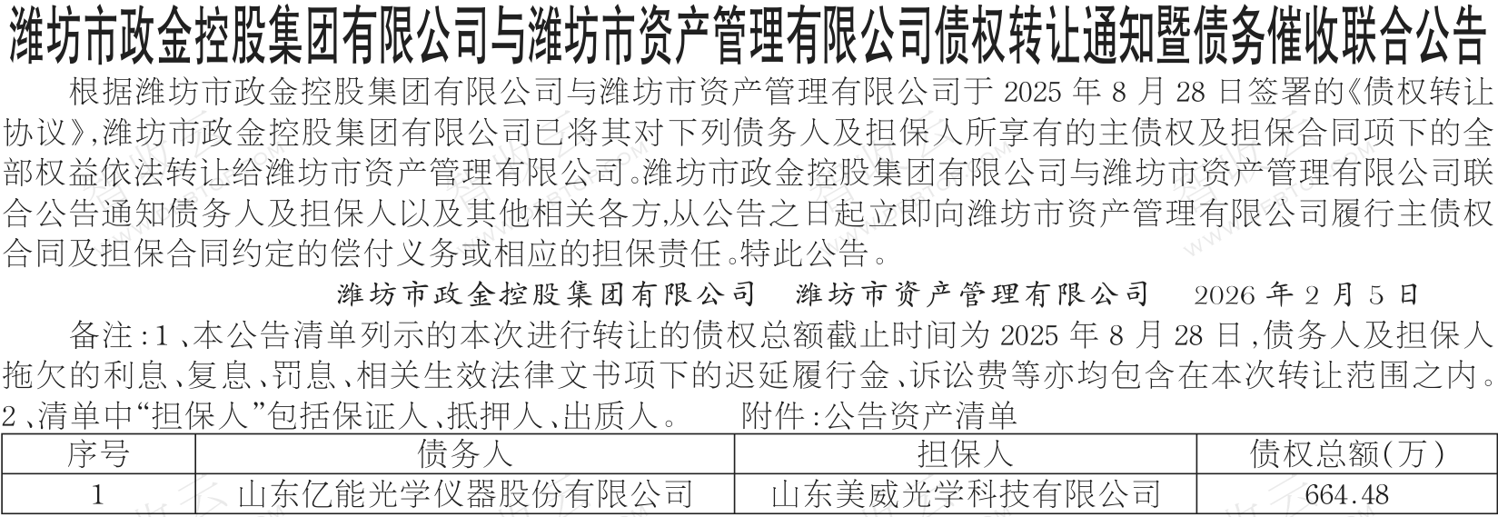
山东亿能光学仪器股份有限公司潍坊市政金控股集团有限公司与潍坊市资产管理有限公司债权转让通知暨债务催收联合公告
山东亿能光学仪器股份有限公司,山东美威光学科技有限公司,潍坊市政金控股集团有限公司与潍坊市资产管理有限公司债权转让通知暨债务催收联合公告,公告日期:2026-02-05,转让方:潍坊市政金控股集团有限公司,受让方:潍坊市资产管理有限公司,资产总额:0.1万元。
山东亿能光学仪器股份有限公司等1户。
来源:山东法制报 公告日期:2026-02-05
债权金额
664.48
债权本金
户数
1户



