转让公告
中国东方资产管理股份有限公司江苏省分公司与南京紫金资产管理有限公司债权转让通知暨债务催收联合公告 AMC转出
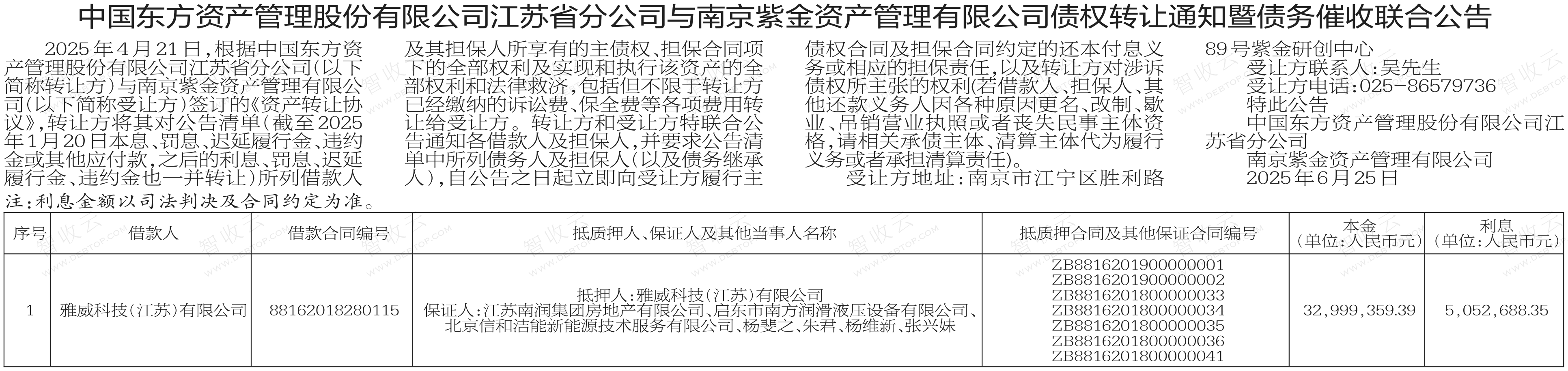
雅威科技(江苏)有限公司,江苏南润集团房地产有限公司,中国东方资产管理股份有限公司江苏省分公司与南京紫金资产管理有限公司债权转让通知暨债务催收联合公告,公告日期:2025-06-25,转让方:中国东方资产管理股份有限公司江苏省分公司,受让方:南京紫金资产管理有限公司,资产总额:3805.2万元。
雅威科技(江苏)有限公司等1户。
来源:江南时报 公告日期:2025-06-25
债权金额
3,805.2万
债权本金
3,299.93万
户数
1户

联系方式
南京紫金资产管理有限公司
吴先生
025-86579736



